3D
EXPERIENCE |
3DSwym
SOLIDWORKS User Forum
EN
English
Français
Deutsch
Español
Èeština
Italiano
日本語
한국어
Português Brasileiro
Pусский
简体中文
繁體中文
Polski
|
Log in
Communities
SOLIDWORKS User Forum
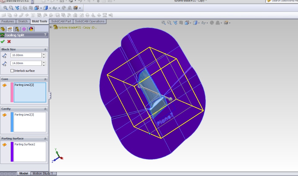
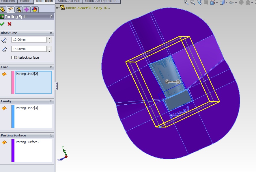
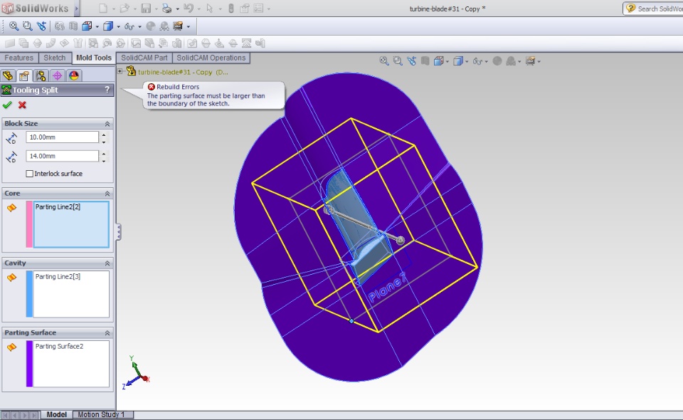
tooling split
tooling split
SF
SF
2012-08-16
SOLIDWORKS User Forum
please give some solutions to fix it...
Solidworks
Plastics And Mold Design