Hello,
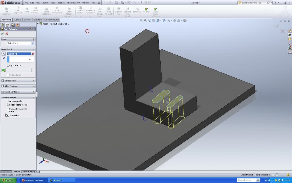
I have base plate (ash color) and a stand (pink color) in pics attached. The stand and the base plate are assembled and saved as an assembly file as shown in pic. I have two slots in the stand and I need to transfer the two slots onto the base plate (as thru slots) in the same geometrical location as seen in the picture. I can use convert enteties and make the sketch of of the slot but I however noticed that we may not be able to perform functions (like extruded cut in this case) in assembly mode. Is there any tool or method by which I can easily transfer the slots onto the base plate?
Thanks!
SolidworksParts And Features