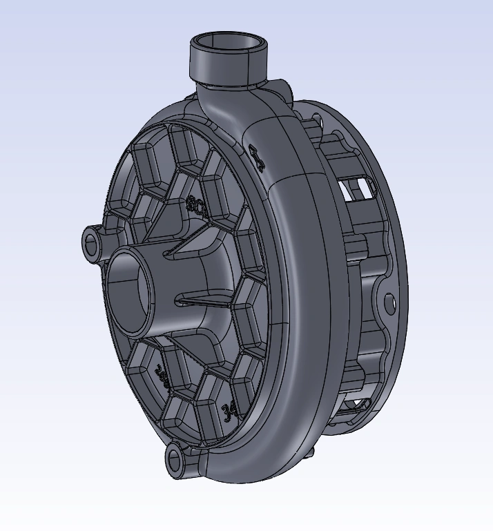
I'm seeking advice from seasoned SW users on how to reduce the hit to performance/save times from imported geometry with many faces. The model is shown in the attached photo.
I tried the defeature command, and while it did remove some faces, the "keep face" option was not working & kept removing bosses I needed for mating. Also adjusted image quality in doc. properties which didn't help much.
I'm considering deleting faces manually using the command but wouldn't those extra features technically add to rebuild times?
