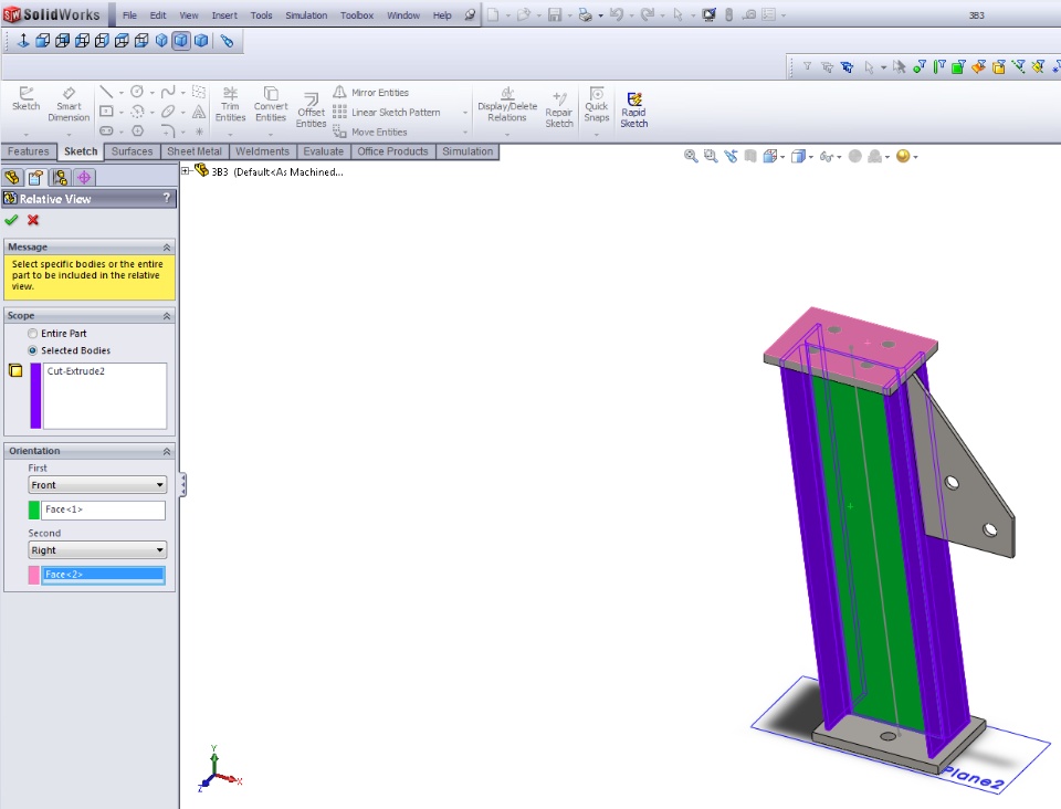
Hello all,
Is there a way to get a relative view in a drawing to rotate the part horizontal so its aligned/flat? Right now its skewed and not very simple to use for cutting for a beam which lays flat on a table. I've attached two screenshots of a beam that I need to get on a drawing for saw miter detail. There must be a way but not sure what the google for answer. Thanks!
SolidworksDrawings And Detailing