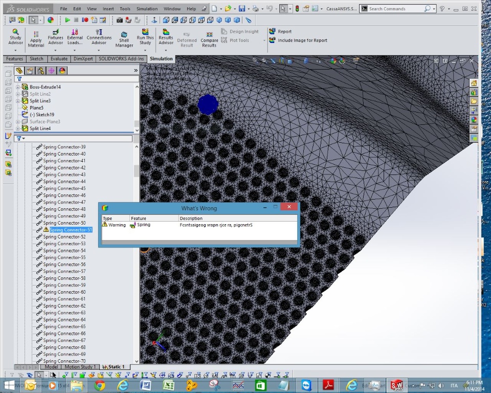
The first figure (Cattura.jpg) shows a message received after having launched the run on a linear study. I am pretty sure that the faces defining the end points of that spring are perfectly equal and projecting to each other. Please note that no such connector named "S" exists.
The second figure (Cattura1.jpg) shows the senseless explanation of what is the problem: "Fcsntsaigeog vrapn rjce ra, pigcnetrS" !?!?
Secondly, I installed 950 spring connectors by some API macros. That way I noticed that even if I define through macro the type of spring as "total", the result is always "distributed".
Has somebody encountered yet a similar problem?
Thank you
SolidworksSimulation