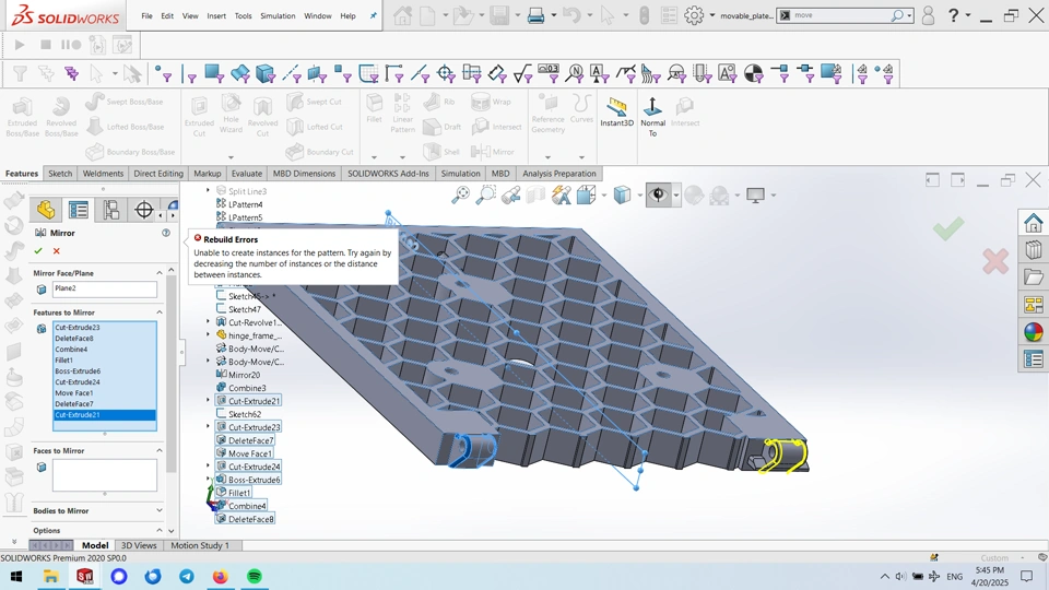
Problem to mirror features

 

Hello guys, i have problem to mirror features. Do you know what could be a problem? Thank you very much.