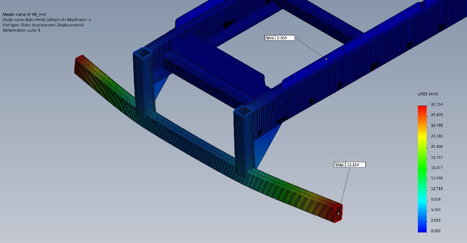
Hi there, this is the first time I do mixed mesh using beam and solid elements. As can be seen from the pictures of a trailer chassis, I have applied load on the longitudinal under-run bar at the bottom. I have checked that the displacement is good with the beam and solid bonded together well (I am using the same element size for both). The problem is that when I increase the thickness of the triangular gusset, the maximum bending stress is still the same at the same location. In short, the effect of the gusset does not seemed to be captured by the FEA. Why so?
SolidworksSimulation