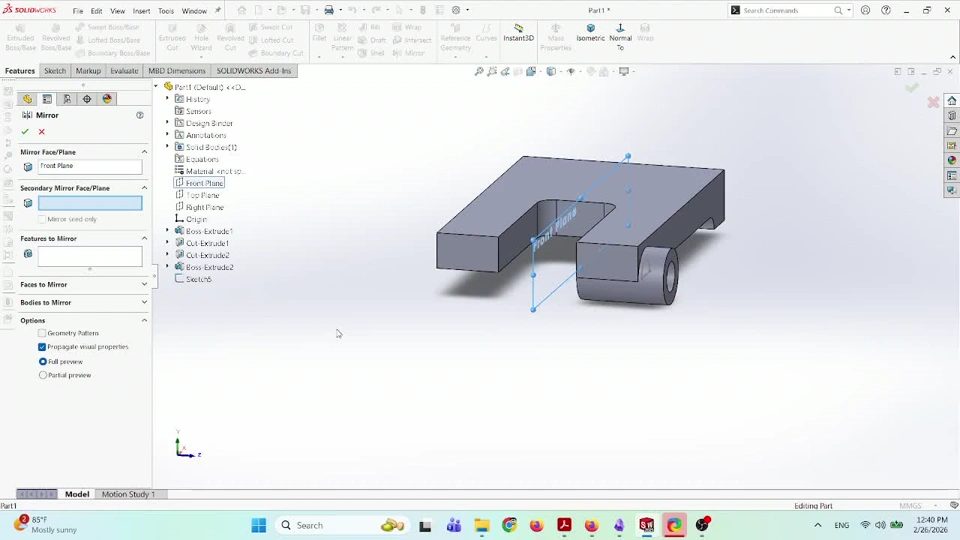
Mirror feature problem

why the middle portion became solid?

It should be vacant…how original boss and mirror boss became connected….?