I'm running SW2017 SP4.1.
When I add a mate, often times the first mate will drag the part off the screen - nothing new there. So the problem is, when I grab the part to drag it near the other component I want to mate it to, it deletes the mate I just added. This is extremely frustrating.
Has anyone else had this issue?
Solutions?
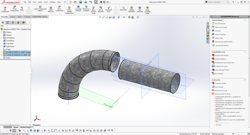
See below. I am mating the axis together, then mating the faces of the duct. (See image)
I've attached a simple assembly with components that have a history of giving me problems.
