Hi to everybody,
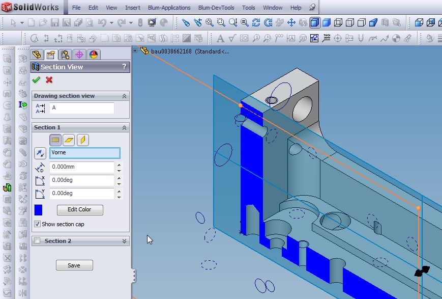
the screenshot shows the cut view property manager and the preview upon calling the section view in solidworks.
I would like to implement a customized section view method which would allow to select a cylinder (then take the center of the cylinder and create an appropriate reference plane there ... the details of this are actually of no concern here - my question is a more general one).
I recored with the macro recorder what was going on beneath the standard "section view" in solidworks - obviously the macro recorder can only eavesdrop on API calls after the OK-button (the green tick) has been clicked:
Dim swApp As Object
Dim Part As Object
Dim boolstatus As Boolean
Dim longstatus As Long, longwarnings As Long
Sub main()
Set swApp = Application.SldWorks
Set Part = swApp.ActiveDoc
Dim myModelView As Object
Set myModelView = Part.ActiveView
myModelView.FrameState = swWindowState_e.swWindowMaximized
boolstatus = Part.Extension.SelectByID2("Vorne", "PLANE", 0, 0, 0, True, 1, Nothing, 0)
Dim sViewData As Object
Set sViewData = Part.ModelViewManager.CreateSectionViewData()
Set sViewData.FirstPlane = Nothing
sViewData.FirstReverseDirection = False
sViewData.FirstOffset = -0.0975
sViewData.FirstRotationX = 0.1221730476396
sViewData.FirstRotationY = 0.08726646259972
sViewData.FirstColor = 16711680
sViewData.ShowSectionCap = True
sViewData.KeepCapColor = False
sViewData.GraphicsOnlySection = False
boolstatus = Part.ModelViewManager.CreateSectionView(sViewData)
Part.ClearSelection2 True
End Sub
If one calls the section view does some adjustments in the property manager and then cancels the property manager - then the macro recorder does not record much:
' ******************************************************************************
Dim swApp As Object
Dim Part As Object
Dim boolstatus As Boolean
Dim longstatus As Long, longwarnings As Long
Sub main()
Set swApp = _
Application.SldWorks
Set Part = swApp.ActiveDoc
Dim myModelView As Object
Set myModelView = Part.ActiveView
myModelView.FrameState = swWindowState_e.swWindowMaximized
boolstatus = Part.Extension.SelectByID2("Vorne", "PLANE", 0, 0, 0, True, 1, Nothing, 0)
Part.ClearSelection2 True
End Sub
My question: Is it all somehow possible to have previews on customized methods in solidworks ?
SolidworksApi macros