Hey all,
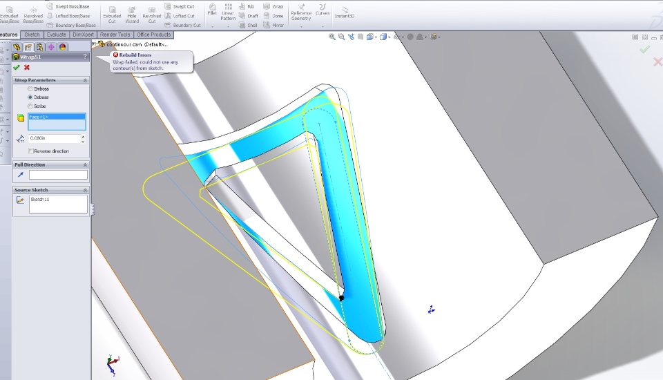
Please see the attached .jpeg files. As you can see, I have a helical, triangular cam track cutting into the inside surface of a cylinder. You can see the superimposed drawing in "example 1", which is tangent with the bottom of the cam track (the major diameter of the cam track). In "example 2" you can see me trying to use the wrap feature to further extrude that one leg of the triangle. Basically, I am trying to extrude a cut (using the wrap feature) the right-hand side of that triangular cam track so that the one leg of the triangle is deeper. Solidworks won't let me do this. Any ideas of what I may be doing wrong?
Thank you,
Brian
SolidworksParts And Features