3D
EXPERIENCE |
3DSwym
SOLIDWORKS User Forum
EN
English
Français
Deutsch
Español
Èeština
Italiano
日本語
한국어
Português Brasileiro
Pусский
简体中文
繁體中文
Polski
|
Log in
Communities
SOLIDWORKS User Forum
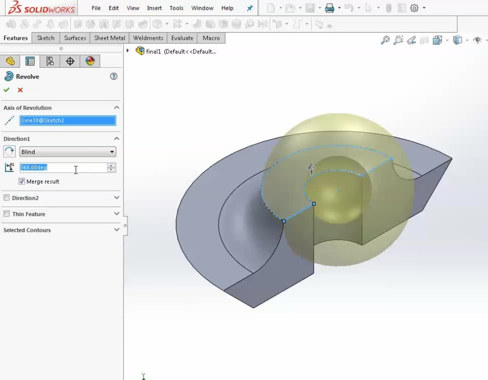
I am having problems with the top base.
I am having problems with the top base.
NN
NN
2016-12-07
SOLIDWORKS User Forum
My file needs to look like the picture.
Solidworks
Drawings And Detailing