Hi Guys,
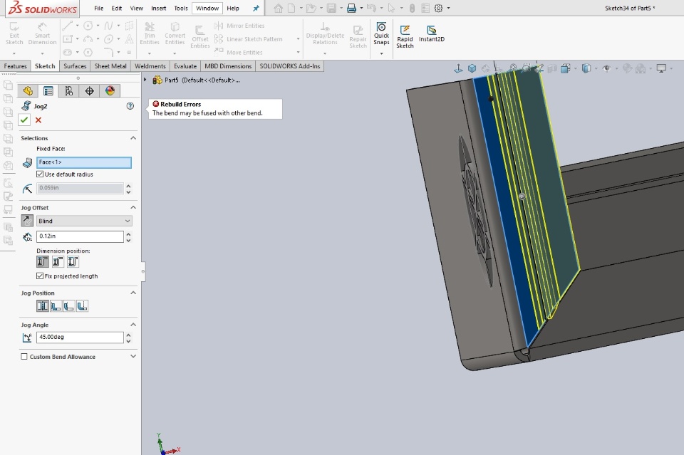
I was following a "tutorial" regarding sheet metal. At first, it was fine as I follow the step written on the PDF files until I am on the step of creating Jog. "The bend may be fused with other bends".
How do I do about it?
Appreciate any heads up on this matter.
Regards,
Willie
SolidworksSheet Metal