Hello.
I am working with 3D printing.
I design parts that use a lot of adjustable elements and threads that will later be printed on a 3D printer.
I ran into a problem:
I tried to use different tools to make a cutout on a part with outer threads by the use of a part with inner threads. (Nut "cuts out" threads on a bolt.)
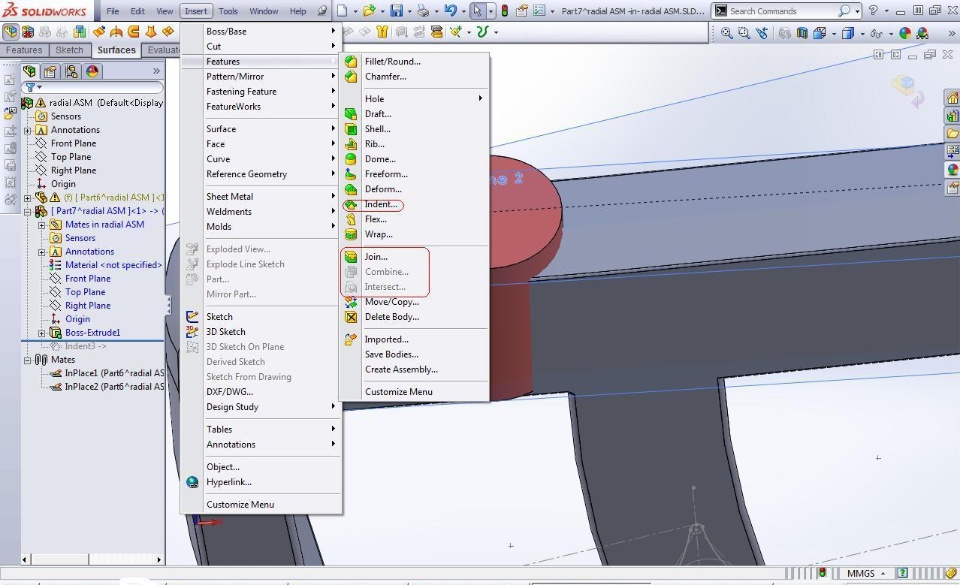
Some of the tools are grayed out.
Why are some tools grayed out? What did I do wrong?
I also want an offset because 3D printing is not that precise and I need to compensate for that.
What settings do I use to make a cut out of one shape on another shape with an offset?
Pretty much, I would like to move up a bolt to a part in an assembly, hit a button and get a matching cutout for a thread with an offset so bolt will go in freely. We don't use standard threads sometimes. In this specific part, an extension spring is going to be threaded on to a special thread to hold it in place.
What do indent "parameters" stand for? Should I use Indent?
Thank you.
SolidworksDrawings And Detailing