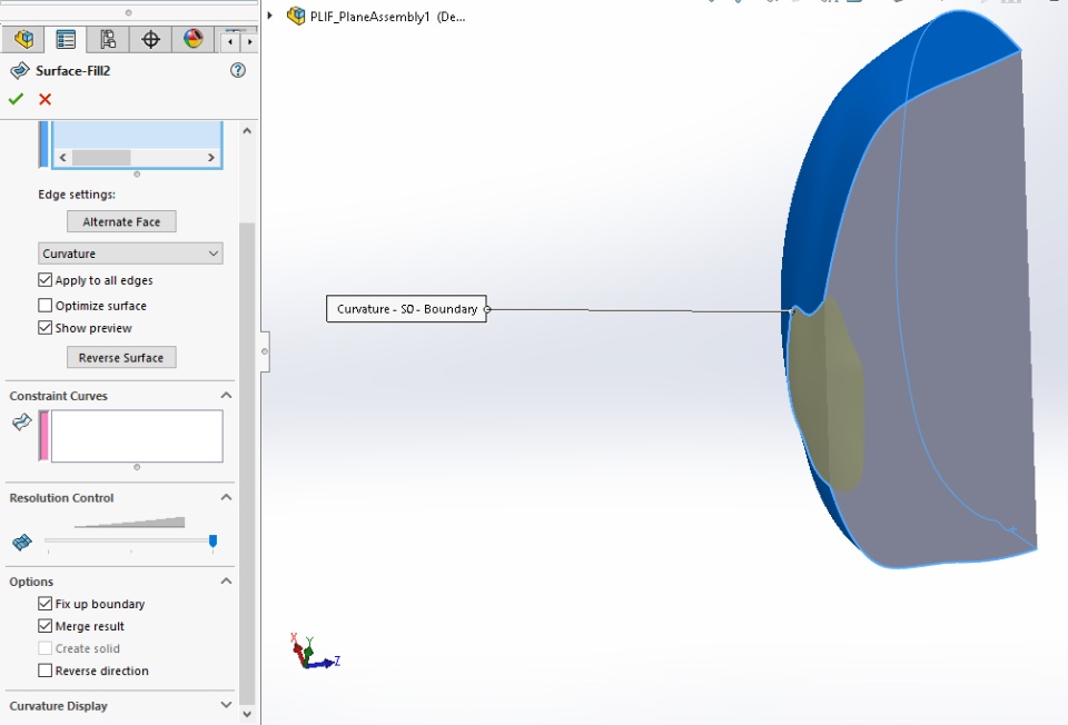
I am currently trying to cap a loft. I used a Filled surface with the curvature continuity edge setting selected, but I am unable to "Create Solid" from this surface. Does anyone know why? Or is there a better way to create a solid cap on this loft feature? The picture below is a section view of the solid loft.
I've also tried to knit the surface cap with the solid loft and create a solid body from that, but Solidworks 2018 still won't let me select "Create Solid".
