I have followed the 5 steps in SW help for ‘Weldment - Creating custom Profiles.’
But, when I go to use the profile I get a message:
‘Selected object is not a Library Feature Part’.
Also, when I open the part it is missing the References and Dimensions folders that are created with these profiles.
One more point; When the part is saved, the file name includes ‘.SLDLFP’. And the part is not included in "Size" selection under the Structural Member Property Manager, until I remove the ‘SLDLFP’ from the name and then add ‘.SLDLFP’ to the name.
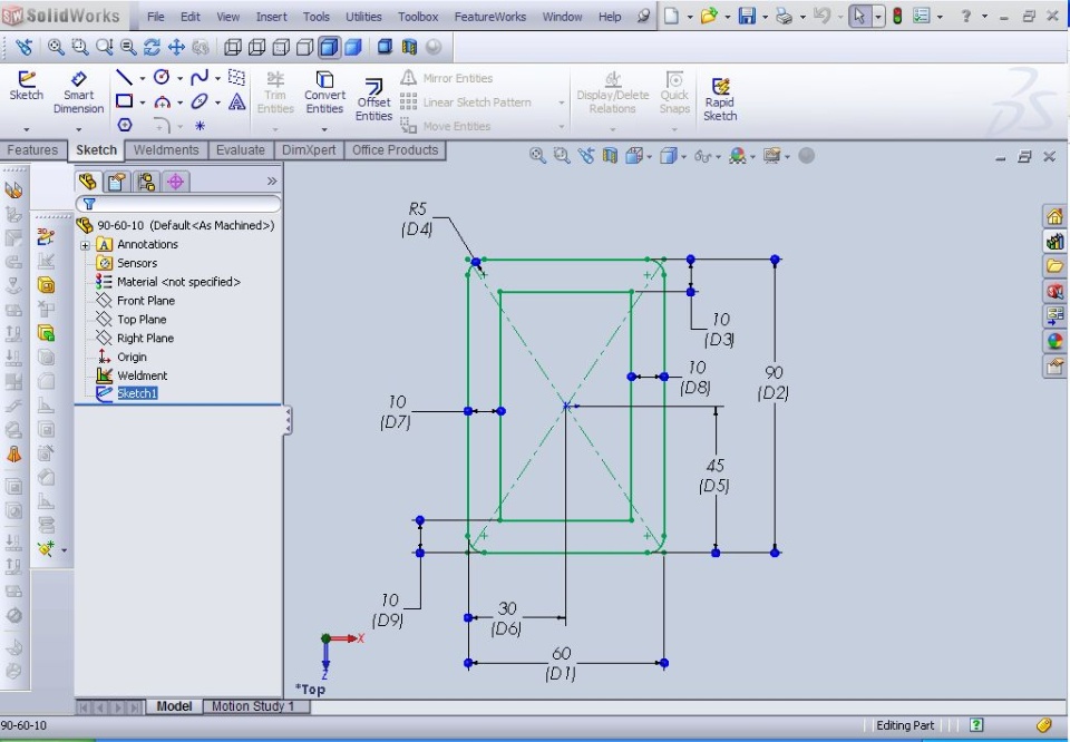
What am I doing wrong? I have included the profile of the rectangle I am trying to make and the help from SW help. It is a fully defined sketch.
SolidworksWeldments