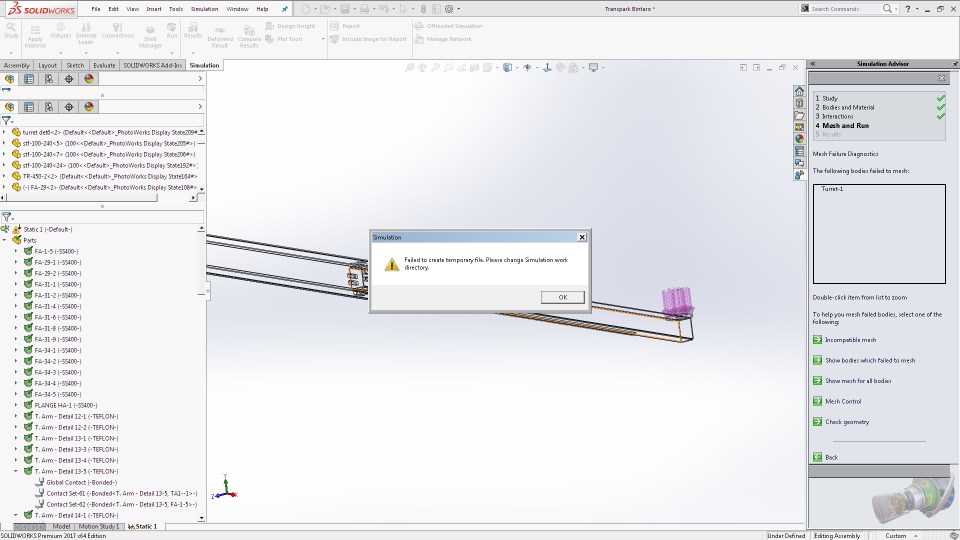
I keep getting this message while trying to run the simulation. Followed by series of "data not available" and "running failed" / "meshing failed". It was okay when i ran a simulation before, then i have to change the loads applied and when i tried to run the simulation again it happened.
I also try to delete all the simulation data and define it all over again, even changing the result folder directory but nothing seems to solve the problem.
Does anyone know where exactly the "Simulation works directory" that is mentioned in the message box? Has anyone experiencing the same problem and get it solved?
PS: I'm running a Solidworks 2017 on a thin client server, my file is on the I:\\\\ and the solidworks file is on C:\\\\
SolidworksSimulation