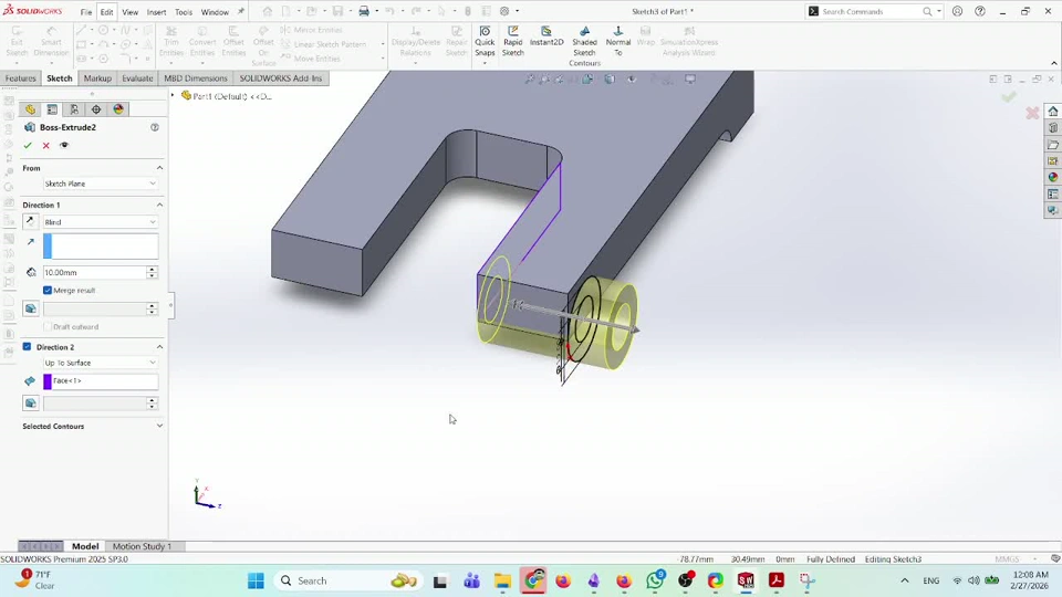
Extrude feature problem

Wanted to create separate solid bodies..that why unchecked merge result option in extrude boss ..afterwards a part of base body just disappear.....