Hello all,
I've been working quite some time with the software now, but I'm stuck on a certain problem.
The problem is:
I want to map the thickness profile of an airfoil shape (NACA profile) onto a curve. This curve consists of a straight line, a circular section and a final straight line.
I want some dimensions to be variable which include the length of the first line section, as well as the radius of the circle, the angle of the circular section and the length of the final straight line.
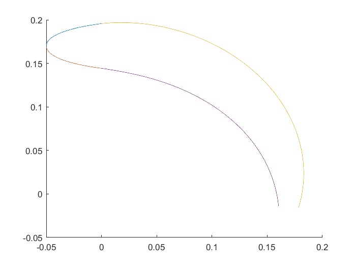
I made a sketch of the curve with the variables defined as global variables which can be seen in the attachment. For the thickness profile, I rewrote the equations for the airfoil in such a way that the airfoil can be rewritten as x and y components using the global variables. Now I want to draw these equation driven curves by using these variables which is plotted in matlab for the first line section and circular section. I found out:
''You cannot use global variables directly for equation driven curves. However, you can create a global variable and associate it with a dimension, then use the dimension in the equation for the curve.''
So I used the dimensions as global variables actually which I used in the equation driven curve. However, when I put them into an explicit or parametric curve equation, the curves first appear yellow. However, when I press ok, the curves disappear. How is this possible?
Thank you in advance
SolidworksParts And Features