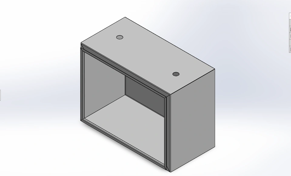
I have an electrical enclosure that is a box designed with a single piece of sheet metal. It is 5 sided and the opening uses a mitered edge. Due to the size of the enclosure for manufacturing I need to separate and cut each side as a separate piece of sheet metal. How can I make a cut at the box edges of the single sheet design?
