Dear All,
While working on weldment cut list and renaming any cut list item it shows the attached jpg error. I am changing the cutlist item name from Plate1 to Plate 1.
Arvind.
SolidworksParts And Features
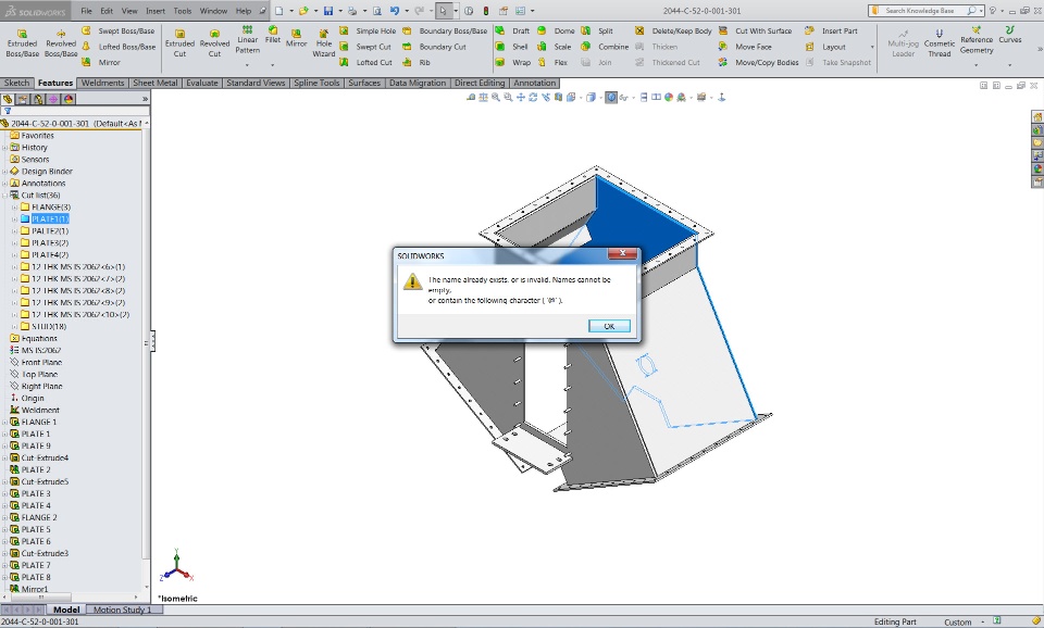
Dear All,
While working on weldment cut list and renaming any cut list item it shows the attached jpg error. I am changing the cutlist item name from Plate1 to Plate 1.
Arvind.
SolidworksParts And Features