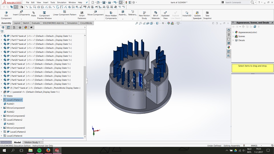
I created a bank with turning things on top and did a circular pattern so i would have not to create 2 other banks and they stay the same. The turning things are all turning when i move them, in every couch. I only want that 1 couch let the turning things move and that they stand still on the other couches, so i can turn them per couch.
How do i do that?
1 bank has to turn the panels on top, and the other banks should let their panels still.
