Hello,
As a novice at Solidworks (2018), I want to create a steel staircase with a quarter-turn central stringer.
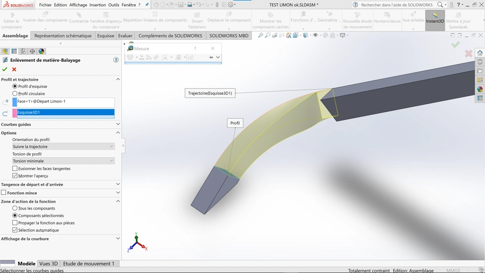
the goal is to laser cut the rounded part.
I can't get a consistent sweep on this part.
What are my mistake and how can I make this rounded coincide with the second part of the stringer ?
Thank you for your help.
Gildas
