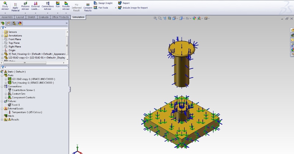
I have a static study that is shown in the image below. It comprises of a resonator (top piece) and a housing (bottom piece). The resonator is bolted to housing. To simulate this in solidworks I have applied a "Bolt Connection". Now if I take out the thermal effects, this simulation runs fine and gives me fairly accurate results. However, once I apply thermal effects and an initial temperature (85 Celcius) to both the housing and resonator, the simulation blows up. Can anyone direct me down the right path, I have looked into the other threads about thermal effects but they seem to be for non-linear analysis and I don't have that package. Thanks for any help you can provide.
