Hey guys,
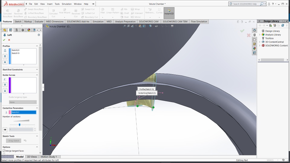
I am having trouble lofting where I keep receiving the error "cannot make two planar end faces to cap the side sheet." This happens only when I add the centerline parameter. I was hoping you guys could help me resolve this issue. Looking forward to hearing from you.
Thanks!
