College: Centurion University of Technology and Management
1. Abstract
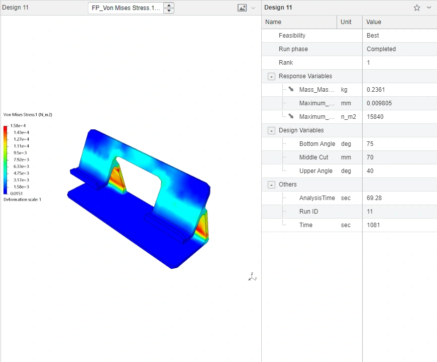
This report details the structural analysis and simulation of a tablet stand (Product: Tablet Stand A.1) using finite element methods. The simulation investigates the stand’s mechanical response to applied loads under fixed boundary conditions. The goal is to validate the structural integrity and material performance of the stand using ABS plastic. Key outputs include displacement, stress distribution, and deformation characteristics under a specified loading condition.
2. Methodology
- Tablet Stand Weight: 250gm
- Simulation Setup:
- The stand was clamped at a specific location to fix its position.
- A force of 2.5 N (with X: -0.5 N, Y: 0 N, Z: -2.45 N) was applied.
- Material Used:
- Material: ABS
- Young's Modulus: 2×10⁹ N/m²
- Poisson's Ratio: 0.394
- Density: 1020 kg/m³
- Ultimate Tensile Strength: 30 MPa
- Mesh Details:
- Nodes: 2027
- Elements: 5634
- Element Type: TE4 (tetrahedral elements)
- Mesh Quality: High (Aspect ratio: ~1.624, Skewness: ~0.705)
- Simulation Tool:
- Static simulation under a single load step.
3. Observations
- Displacement:
- Maximum displacement: 0.0178 mm
- Von Mises Stress:
- Minimum: 0.0477 N/m²
- Maximum: 29,447.2 N/m² (29.4 kPa)
- Principal Stresses:
- Max Principal Stress: 27,800 N/m²
- Min Principal Stress: -25,200 N/m²
- Mass & Volume:
- Mass: 0.24 kg
- Volume: 0.000235 m³
4. Novelty
The simulation presents a lightweight and structurally sound design for a tablet stand using ABS plastic, showing minimal deformation under applied loading. The design's effectiveness lies in its efficient geometry and material selection, resulting in low stress concentrations and displacement. The detailed stress and displacement data provide confidence in the stand's durability for everyday use while maintaining low material usage.
5. Conclusion
The tablet stand design demonstrates excellent structural performance under typical loading conditions. With a maximum displacement of just 0.0178 mm and a low-stress range relative to the material’s strength, the ABS construction is validated for safe and reliable use. The simulation confirms the suitability of the material and design for consumer applications, combining strength, stability, and minimal weight.
