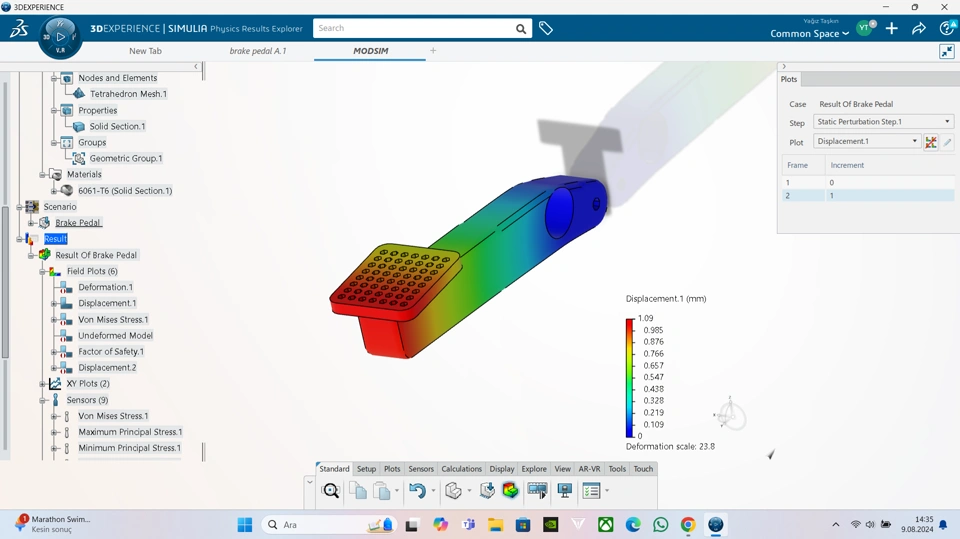
RESULTS FOR THE PROBLEM STATEMENT 1:
VIDEO RECORDING FOR THE PROBLEM STATEMENT 1
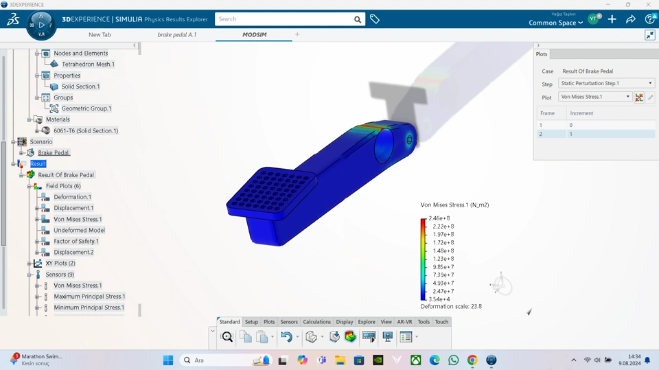
RESULTS FOR THE PROBLEM STATEMENT 2:
VIDEO RECORDING FOR THE PROBLEM STATEMENT 2:
SLDPRT FILE OF THE BRAKE PEDAL:
PDF REPORT OF THE SIMULATION:
Yağız Taşkın
(I am posting it as question because I don't have permission to post.)
Edu MODSIM MODSIM-MANIA 2024
