Abstract
This study focuses on the design and structural optimization of a tablet desk stand. The primary objective was to create an ergonomic and structurally robust support for tablets, utilizing parametric design and finite element analysis (FEA) to enhance performance and material efficiency. In the phase of modeling it is paramount to eliminate every part that is not so important. In this case I cannot make better of. As sum up the whole experiment of simulation was good even though I have had so many issues! I am a computer scientist aimed at using this software product for R&D (research and development) without skills and capabilities about Mechanics over a normal courses attended during my academic studies. I would like to insert here another analysis made with Mathematica where I have highlighted some mathematical aspects. I hope to add them in a post or attachment as soon as possible!
Methodology:
The design process employed a systematic approach:
a. Initial CAD modeling using 3DExperience xDesign
b. Structural analysis through SIMULIA Physics simulation
c. Parametric design improvement study
Force calculations were performed to validate the stand's structural integrity, with a mathematical approach to determine optimal design parameters.
Observations:
For this creation I was inspired by this real stand model:
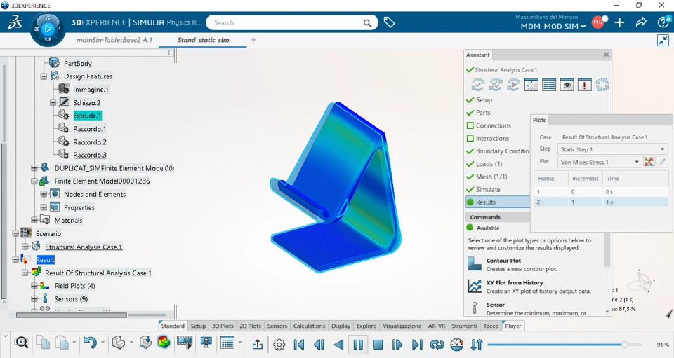
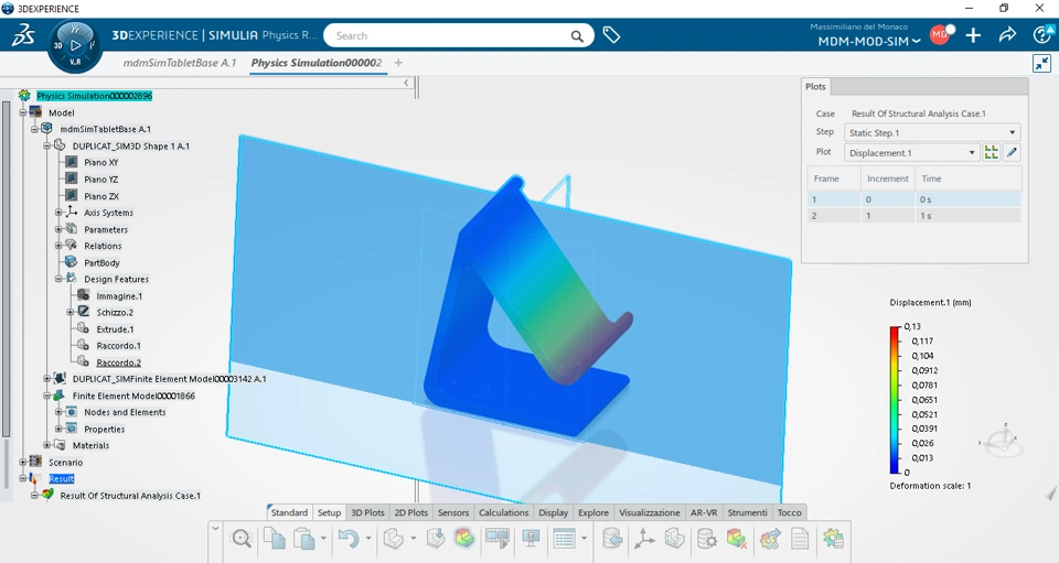
Geometric Design - Base dimensions: 120mm - Stand angle variations: 50° and 80° - Rounded edges with R15 radius - Material: AISI 1020 Steel Family - Thickness: 8mm
Structural Analysis Simulation parameters: - Boundary condition: Fixed base (clamp) - Applied forces: Vertical (Y-axis) and horizontal (Z-axis) loads - Analysis type: Static structural simulation
Parametric Design Insights The design explored: - Angle variations - Thickness modifications
Novelty:
Key design decisions that differentiate this tablet stand:
1. Ergonomic angle configuration
2.Minimalist geometric approach
3.Structural optimization through iterative FEA
Conclusions:
The final design demonstrates an efficient material utilization with structural compliance under expected loads creating an aesthetic and functional integration.
3D Model is present on 3DDrive as public resource to this link:
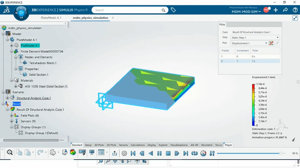
Issues: Parametric design optimization of design was a step very problematic about my local configuration and computation hardware. So I have investigated this step with another model simplified.
