Name: D.Shyam Sundar
College: FRANCIS XAVIER ENGINEERING COLLEGE
Abstract: This project focuses on the design and structural analysis of a commercial aesthetic tablet stand using 3DEXPERIENCE. The primary objective is to take structural analysis to find von mises stress & Displacement and run paramatric design study to get the best model. Various material choices, including copper, steel, and aluminum, were considered, with stainless steel 316 selected for its strength, corrosion resistance, and durability. The design process involved iterative improvements, with two versions analyzed: the initial iteration and the final product. Structural analysis was conducted using Mechanical Scenario Creation and Parametric Design and Study in 3DEXPERIENCE to assess the performance under expected loading conditions. The final design ensures stability, durability, and optimal weight distribution, making it ideal for commercial applications.
Material selection:
| Property | Steel 316 (Austenitic Stainless Steel) | Copper C110 (Electrolytic Tough Pitch Copper) |
|---|---|---|
| Density (g/cm³) | 8.0 | 8.9 |
| Tensile Strength (MPa) | 515 – 620 | 210 – 250 |
| Yield Strength (MPa) | 205 – 290 | 50 – 70 |
| Elongation (%) | 40 – 60 | 30 – 50 |
| Thermal Conductivity (W/m·K) | 16.2 | 385 |
| Electrical Conductivity (%IACS) | ~3% | 100% |
| Corrosion Resistance | Excellent (resistant to chlorides, acids) | Excellent (except in ammonia or acids) |
| Machinability | Poor to Moderate | Poor |
| Weldability | Good | Poor (oxidation issues) |
| Cost | Low | High |
- I've chosen steel for low cost, corrosion ressistance, and strength and machinaility properties
Methodology
- Conceptual Design & Material Selection
- Designed an initial prototype in 3DEXPERIENCE with aesthetic and functional considerations.
- Evaluated potential materials (copper, aluminum, steel 316) based on mechanical properties and commercial viability.
- Chose stainless steel 316 for its superior mechanical strength and corrosion resistance
First Model Images:
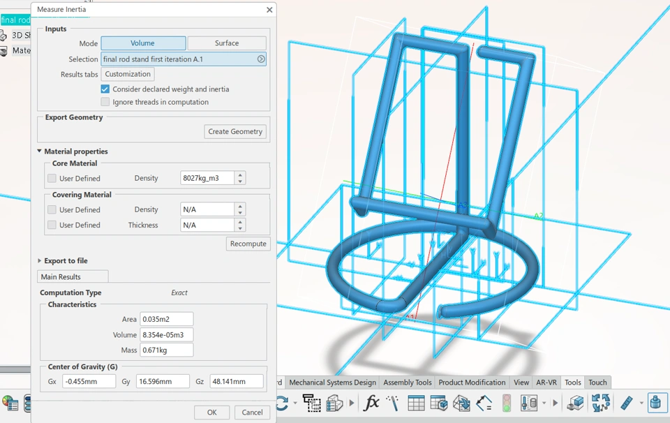
Mass and inertia:
2. First Iteration Design & Analysis
- Created the first iteration model with basic structural features.
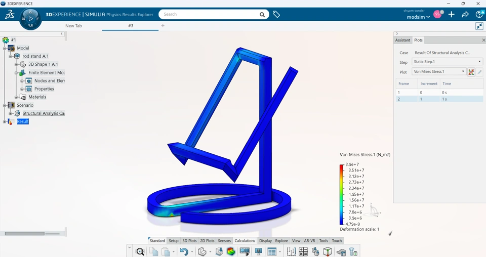
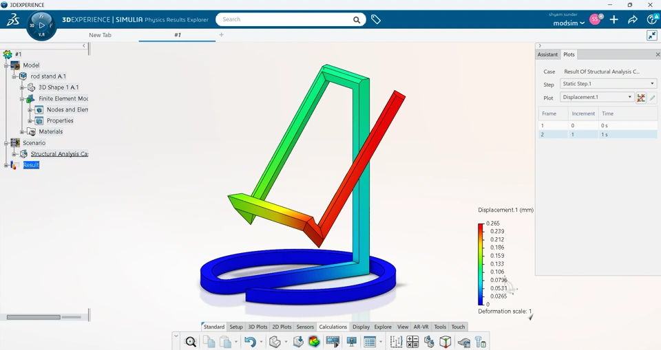
- Conducted structural analysis using Mechanical Scenario Creation in 3DEXPERIENCE to evaluate stress distribution, deformation, and load-bearing capacity.
- Identified weak points and areas for optimization.
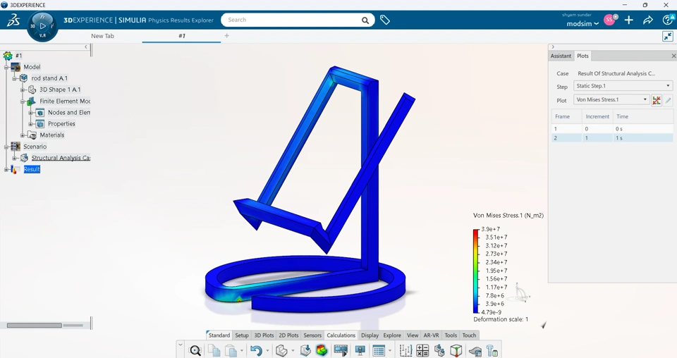
von mises stress image :
Displacement image:
3. Design Optimization
- Modified the design based on the analysis results to improve structural integrity and aesthetics.
- Ensured optimal weight distribution and stability while maintaining a sleek commercial look.
- Enhanced material efficiency to reduce weight while maintaining strength.
Optimized Model image:
- This circular profile rod like structure consumes less space and weight than the first model with square profile rod like structure.
- i've added extra part at the free hanging end to transfer the weight equally to reduce the stress and displacement at the free hanging end of the stand.
- This circular profile rod gives an aesthetic look (high profile stand for office use).
Mass and inertia of the final design:
Structural analysis :
4. Final Product Analysis
- Conducted final structural validation using Parametric Design and Study in 3DEXPERIENCE.
- Compared results with the first iteration to assess improvements in stress distribution and stability.
Verified the final design meets commercial usability standards.
Given parameters are,
- Thickness of the rod.
- gap between the hanging end and the straight rod.
Parametric design study results:
Conclusion:
The design and structural analysis of the commercial aesthetic tablet stand demonstrated significant improvements from the first iteration to the final product. I've reduced around 16% of the mass in the final design and optimised it to absorbe the stress from the tablet. The selection of stainless steel 316 provided the necessary durability, while the iterative design process ensured an optimal balance between aesthetics and structural integrity. The final product exhibits excellent load-bearing capability, minimal deformation, and enhanced stability. The combination of Mechanical Scenario Creation and Parametric Design and Study in 3DEXPERIENCE proved effective in optimizing the design for real-world applications. This tablet stand is now ready for commercial production, offering a stylish and robust solution for users.
