Collage Name- Parala Maharaja Engineering Collage, Berhampur, Odisha
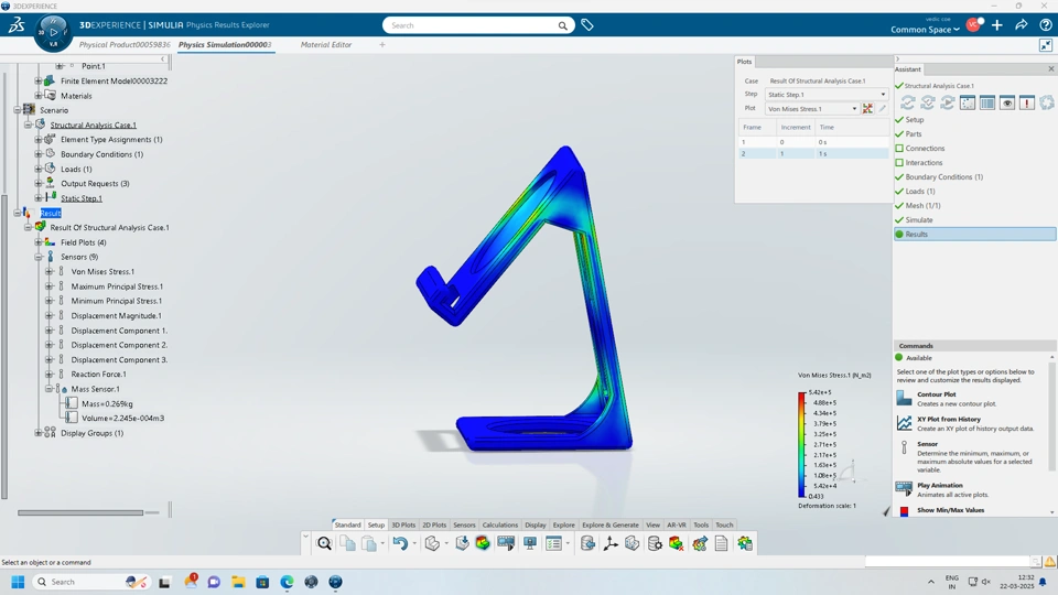
Abstract- First of all we have designed the existing one which had given in the problem statement where we acquired the 0.371kg, after we modified the design and simulated it again then achieved mass is 0.269kg.
Methodology: Applied force of 5N on the top inclined surface.
Observation:
Conclusion: Making of the design was an impressive experience.
