May I know some question about the Model Mania SOLIDWORKS Student Challenge 2022: 1.How to screen record my work? 2. Where and how to submit my work. 3. May I using Solidworks 2018 install of using Xdesigner?

1.How to screen record my work?
2. Where and how to submit my work.
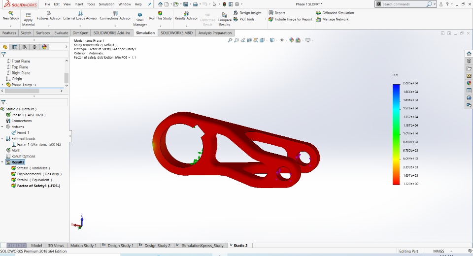
3. May I using Solidworks 2018 install of using Xdesigner show as below?

Edu ​​​​​​​3DEXPERIENCE SOLIDWORKS ​​​​​​​Model Mania ​​​​​​​xDesign ​​​​​​​