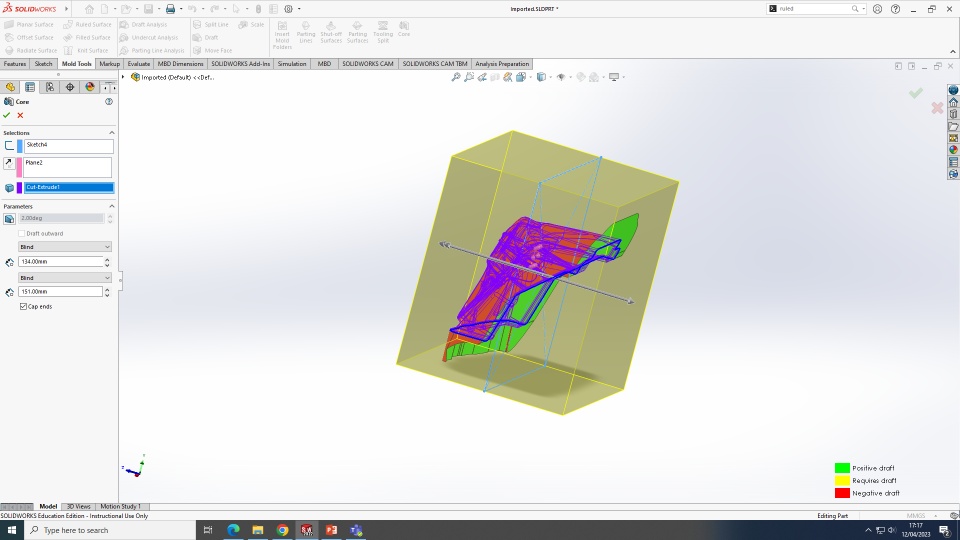
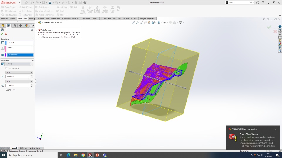
Hi everyone, i am currently currently using the mold tool to try and create a cavity/mold for a shock tower. i've created a shut-off surface, created a parting line which is highlighted in blue but however, i feel it may be wrong. Finally i keep getting errors when using the tooling split and the core functions in the mold tool.
Any help or direction to create a mold cavity would be very much appreciated.
