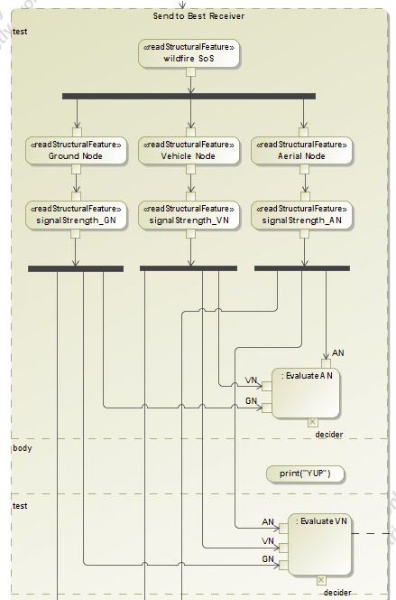
I have created the included activity diagram to read the signal value properties, which are part of a separate BDD, and then determine which of the three signals is best.
For each "EvaluateXX" call behavior action an opaque behavior is applied. I have been successful in getting the opaque behavior to successfully evaluate two values within each test segment of the conditional node. For example, if AN>VN is deemed true the action prints YUP to the console and the activity terminates. If AN>VN is deemed to not be true, the conditional node evaluates the next opaque behavior.
The problem that I have run into has been when trying to evaluate if one value is greater than the remaining two. For example something like VN
I am not entirely sure what I am doing incorrectly, but was hoping someone might be able to help me determine what is wrong or make this work.
