I am designing a single feed circularly polarized microstrip patch antenna. The antenna has a defect in the ground plane which should cause it to radiate a second mode as in a paper I am refering from. But that is not happennig.What could be the issue ? Is it setup, design or simulation issue? I am new to cst.
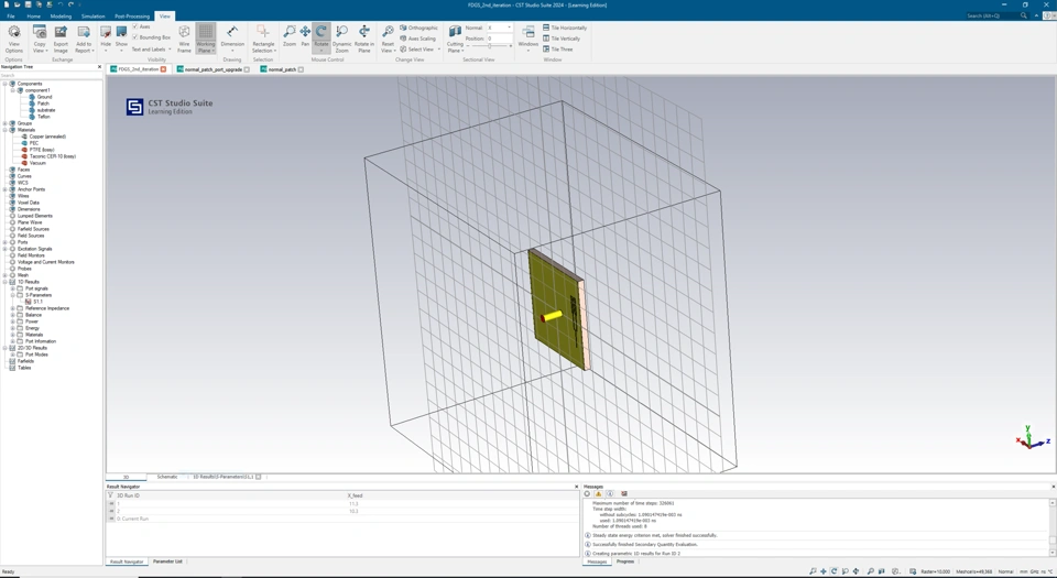
The FDGS is a defect in the ground plane which should cause it to radiate circularly. Attached are the S11 plot in the paper, images of the model in cst and the S11 plot I am getting.
