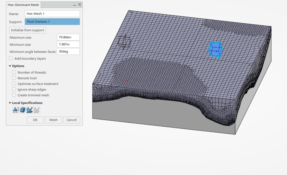
can the simulation time be reduced if the mesh size are finer

for this terrain , I need to go for finer mesh which takes days to simulate . is there any way to reduce the time duration