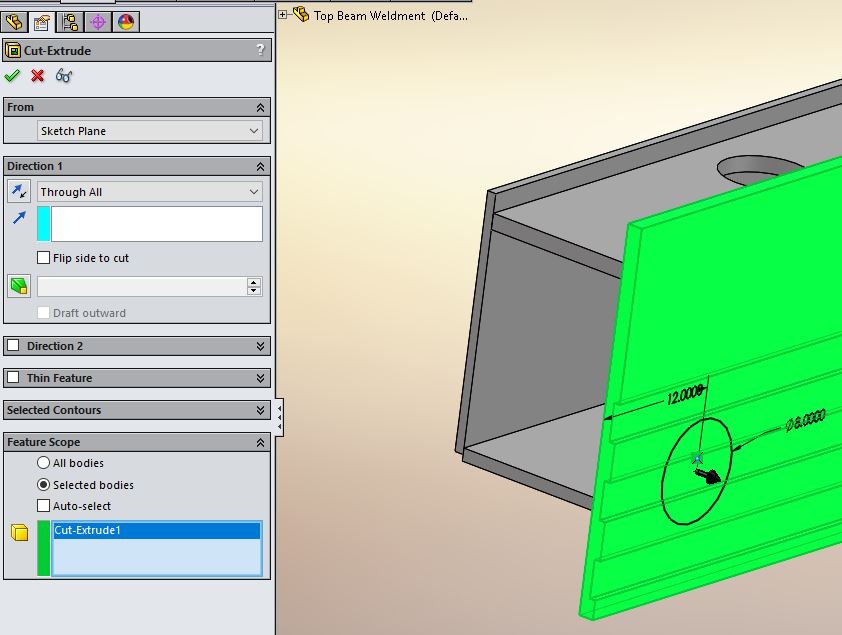
Hello All. I'm sure this issue has been mentioned alot in the past but I'm not sure the best solution to get around it and achieve what I need. Gotta be a simple workaround I hope. I need to apply a simple extrude cut in a plate but get the error attached. I am choosing only the only body so the hole doesn't go into any other bodies. I've tried locating the sketch on different planes and changed the direction as well as "blind, through all, etc" to no avail. I have the circle sketch on the back face of highlited plate and hoped I can do an extrude cut outward with "through all" but get the error in 2nd pic. The hole can only be in the big plate - must I remove some material from the plate directly behind so there is no interference? Any help is appreciated! Tried attaching part but it says "not supported" for the common .sldprt when I try to upload - this new format confuses me :). Thanks in advance.
