MODSIM 3DXCONFERENCE Concept Structure Engineering
I am pleased to invite you to hear my presentation on the Global 3DEXPERIENCE Modeling & Simulation Virtual Conference, on November 17th.
My presentation
Being flexible and fast as well as adopting a MODSIM approach in the early phase of product development is becoming a must. This is all the more important in the competitive context of eVTOLs and new trends of air mobility, where innovation is a differentiator.
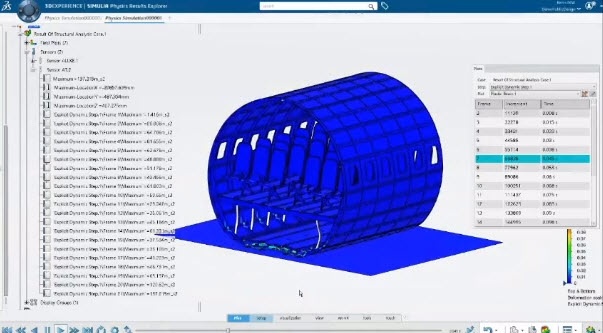
This presentation showcases the power of CATIA SFE to create parametric Concept models in a short time frame, before CAD design is kicked-off. These model are further leveraged to support, multidisciplinary optimization which includes internal loads & crashworthiness scenarios.
The Replay
The replay of my presentation will be available after the event on this post, and I'm available here to answer your questions.
@MD
CATIA WW Industry Process Expert Specialist, CATIA Concept
You can find all presentations on the wiki page:
