Well. As a guitar player, and a victim of the GAS (Gear Acquisition Syndrom), I buy various pedals for my pedalboard.
I now want to try something else: not only buy and play, but also build and play!
DIY pedal makers community is wide and very helpful, and after a first build based on a kit, I want to go further!
Build something from scratch
I stumbled upon a fun idea: Build an unreleased BigMuff based on the schematic.
http://www.bigmuffpage.com/Big_Muff_Pi_versions_schematics_part2.html
So. Where do we start!
It's a lot of work to build a pedal, from scratch.
- Design the PCB & build it
- List the component and find them (yeah, pretty hard to find the old transistors as spec!)
- design the enclosure (and do something original)
That's where I need the help of the Lab :)
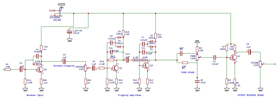
PCB & electronics
First, I have drawn the schematic in an EDA. It allows me to draw the PCB based on the footprints.
To realize the PCB, I was thinking
https://labo.sitagg.com/2017/09/10/creation-de-pcb-avec-une-cnc-gravure-a-langlaise/
The tricky part is to be able to design the PCB in the 3DExperience directly. In the end, it's not designed for that, and the Lab have now a new Zmoprh Fab which opens new opportunities.
Basically, I will etch the trace with an electrolytic etcher (DIY!) by covering a copper plate with paint, and removing this paint on the parts to engrave with the laser tool, and then etch the trace!
Gathering the components was not that hard, thanks to various DIY sites specialized in the music industry like Banzai Music or Musikding.
Enclosure
For the enclosure, there will be more work.
Basically, I want to do two versions of this pedal, with a distinct look and feel.
The first one is planned to be in wood and etched alu, the second one in engraved plexi and wood.
But for the etching, I need to have .. an etcher. To avoid using chemicals like chlorate, I'm building an electro-etcher based on https://www.youtube.com/watch?v=bcg5XB_sG-8
It will be rather simpler, a switch AC/DC, an on/off switch, a simple 12v transformer and that's it.
but all this is.. for the next episode!
