We are thrilled to provide a highlight of the features in the Refresh release of GEOVIA MineSched 2022. The release is now available for download from the 3DS Support site at www.3ds.com/support. GEOVIA maintained users covered under the Dassault Systèmes Support & Maintenance agreement can download this version at no cost.
The GEOVIA MineSched 2022 Refresh 1 release focuses on the new features introduced in the MineSched 2022 version, like an expanded ability to utilize a benching mining method, short-term planning ancillary activity priorities for underground scenarios, and the ability to export graphical results with SDM files enriched with attributes, in addition to various stability improvements.
Watch the video:
EXPANDED ABILITY TO UTILIZE A BENCHING MINING METHOD
Benches Mining Method added to the SDM Model workflow
The ability to reference the outputs from the GEOVIA Stope Optimizer role in MineSched has been improved through the inclusion of the Benches mining method.
This will provide greater flexibility to Mine Planners when exploring a range of mining methods for their optimized Stope shapes.
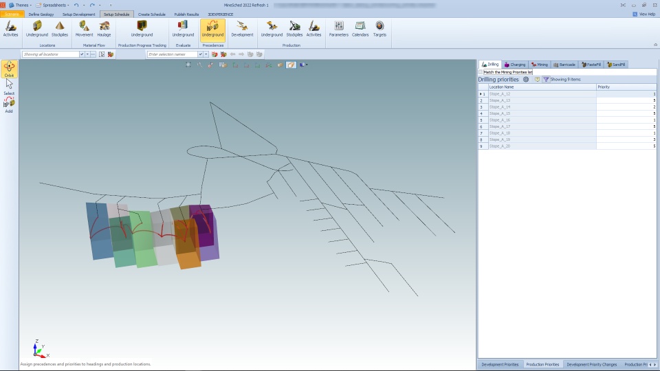
SHORT TERM PLANNING
Ancillary Activity Priorities for Underground Scenarios
The ability to assign a Priority value to ancillary activities was introduced for the new Surface Blast Location workflow in MineSched 2022. The ability to assign Priority values to ancillary activities has now been expanded to include Underground Production related activities.
The new Priority rules will provide underground Mine Planners with more flexibility when planning the activities that support production activities.
EXPORT GRAPHICAL RESULTS
SDM Files enriched with attributes
Following the successful completion of a schedule, it is important to communicate the results visually. The Graphical Results tab provides a range of options for users to export the results in various formats and view them in the desired GMP solution.
When the Graphical Results are exported in SDM format, a range of key schedule details are recorded for each Location as Attributes. These attributes can then be viewed and plotted in GEOVIA Surpac.
STABILITY IMPROVEMENTS
A number of important stability-related issues have been resolved. The following list outlines the key issues solved in the Refresh 1 Release:
- Ability to set a Mining direction to North has been restored;
- Improvements made to the way MineSched manages multiple Quality targets set;
- Resolution of a number of issues impacting the Graphical Sequencer;
- Resolution to a number of issues related to underground development profiles.
Download the brochure:
See the Release Notes:
For more details on MineSched 2022 Refresh 1 and other GEOVIA roles, please contact your local representative. Find your representative in the GEOVIA Location Directory.
Access the latest GEOVIA releases:
