We are delighted to inform you that GEOVIA MineSched 2022 is now available for download from the 3DS Support site at www.3ds.com/support. GEOVIA maintained users covered under the Dassault Systèmes Support & Maintenance agreement can download this version at no cost.
Here are the highlights of this release:
REDUCED TIME TO PREPARE A SCHEDULE
MineSched 2022 users gain productivity with up to 67% reduction in time when running the Prepare Model and Export Graphical Results stages.
SHORT-TERM PLANNING
Significant workflow improvements in the area of short-term planning for surface mines. Allowing a more effective bench and blast scheduling to occur.
Blast Locations
Each blast polygon or solid can be set up as an independent Mining Location. This will allow for all of the Date/event rules to be available for each blast and the ability to establish robust spatial precedence rules between benches. When imported, all blasts will be visible on the 3D Canvas.
Blast Collections
Each blast can be grouped into Collections to aid in setting up rules for material movement and haulage. When in the Locations or Mining Production tabs, double clicking on the Collection will transition to the 3D Canvas.
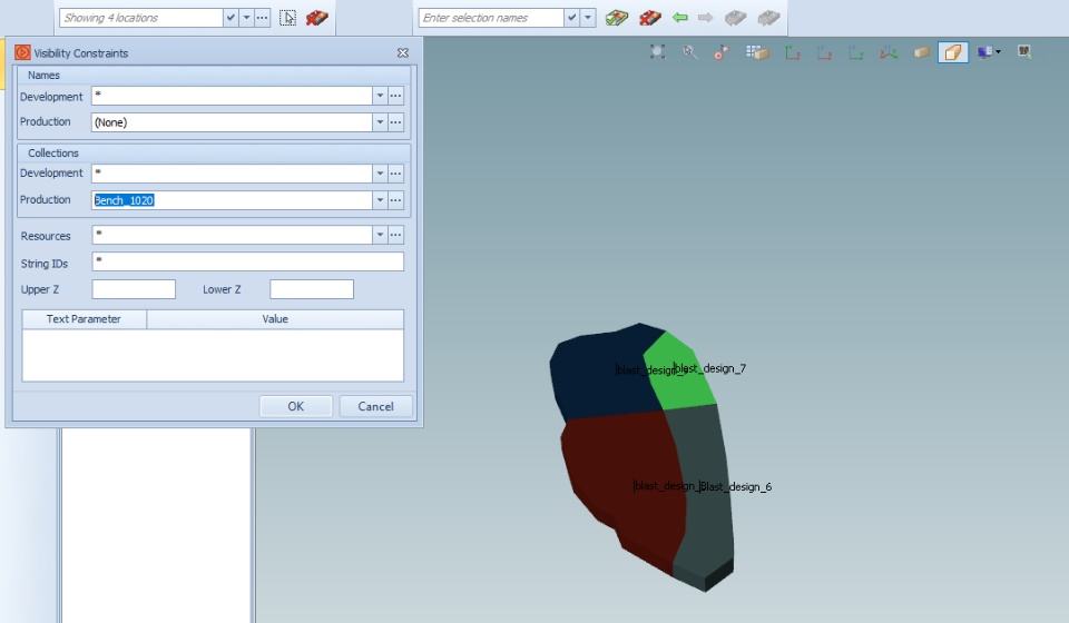
Visibility Constraints
The Visibility Constraint form now retains the latest selection, allowing users to quickly switch between Collections without the added requirement of re-starting the form each time it is opened.
Production Priorities
Rather than just establishing Priority rules for the mining activity, this feature has been expanded to include all production-related activities. This is a significant improvement for Drilling constrained operations to ensure that the most important blasts are drilled first.
Limit the maximum number of Resources that can work at any Location
When a fleet of Resources is available to work on all Locations, it is important that rules are set to stop all the Resources working on the highest priority Locations. In MineSched 2022, it is possible to limit the number of Resources that can perform ancillary activities at each location. If more than one Resource can work at a Location, a proximity de-rating can be defined to account for any decrease in productivity.
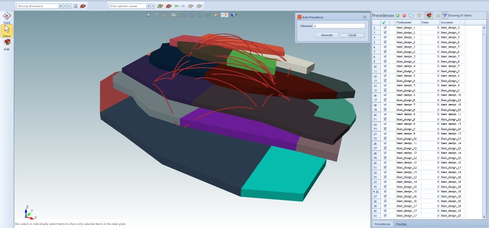
Automatic Precedence Rule Generation
Users save hours and ensure work does not start on a Blast before it is possible to do so. Establishing the spatial precedence rule between blasts on different benches is a time-consuming task, and it is a critical failure point in any Schedule. The Auto-Precedence Generator tool has been added to the Precedences Tab to establish all the critical spatial precedence rules required for a practical schedule. The blast footprints are used to determine any spatial precedence rules in the bench below.
3D view for defining Production rates
Users find it easier to allocate Mining Resources to the appropriate Locations by establishing the mining production rates while viewing all the Blast Locations on the 3D Canvas.
Improved Gantt Chart Reporting Tools
Gantt charts are essential validation tools following the successful completion of a schedule. MineSched 2022 improves the Gantt Chart reporting by grouping based on Resource used; colouring schemes to differentiate each activity; and adding labels for Gantt Chart bars.
EXPORT GRAPHICAL RESULTS
SDM Files enriched with attributes
Following the successful completion of a schedule, it is important to communicate the results visually. The Graphical Results tab provides a range of options for users to export the results in various formats and view them in the desired General Mine Planning solution.
When the Graphical Results are exported in SDM format, a range of key schedule details are recorded for each Location as Attributes. These attributes can then be viewed and plotted in GEOVIA Surpac.
SPREADSHEET VIEW
GEOVIA MineSched 2022 includes several improvements to boost the Spreadsheet View workflow and improve overall stability.
Many other improvements have been made in MineSched 2022.
Please refer to the MineSched 2022 Release Notes for further details.
Learn more about the GEOVIA MineSched role.
- GEOVIA Tactical Mine Planner
