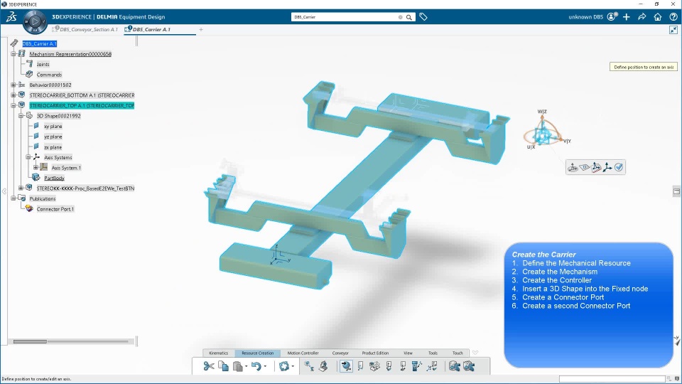
This video demonstrates how to create a conveyor with a carrier that can be used for line tracking in the 3DX DELMIA Robot Surface Simulation app.
If you follow these steps shown in the video, in under 6 minutes you will successfully create a conveyor that you can use in your moving paint line simulation.
