Why?
- Very detailed
- 3D Work Instructions brings high level definition of the relevant industrial context to be managed at each operation
- This is the best way to capitalize knowledge and know-how
- Flexible
- It can be automatically updated when a change occurs on the Product definition, Process definition but also Resource definition.
- Much easier to maintain than a movie
- Re-usable
- You can define a central library of standard instructions by domain: Assembly, Quality Control, Safety, …
- This will help you saving a lot of time during manufacturing preparation phase
- Intuitive
- 3D is a natural language, it presents information in an easy-to-understand way
- No need to train people for a long period
- Interactive
- In case you want to know more, you can always interact with the 3D Work Instructions to adapt the display to your need at anytime
- You can also use this 3D content to contextualize operational data very precisely: report quality defect on a specific component, report component traceability information, …
When is it relevant? (non-exhaustive list)
- Complex assembly operations
- Maintenance activities
- Quality control/inspection activities
- …and many others …
How?
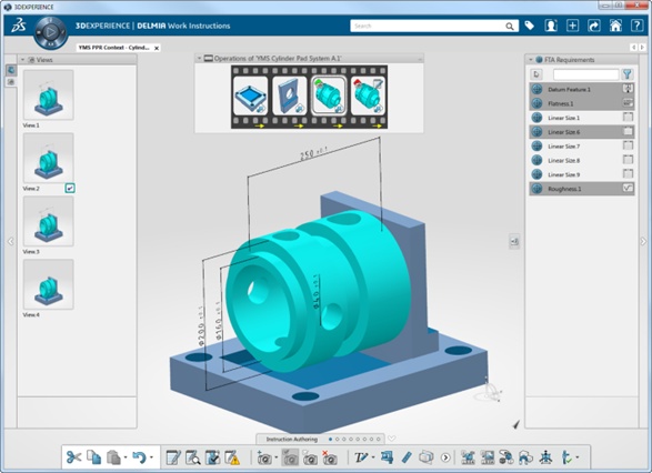
- Model your Product, Process and Resources in a single environment to take into account all your industrial context
- Within your Process structure, simplify operations by consolidating several steps within limited number of 3D Work Instructions
- Set the sequence of views to explain what has to be done including annotations, tolerances, safety pictograms, animation …
- Integrate in your instructions what tool/machine to be used and on how to use it (manikin posture)
- Review your instructions and track their validation through a determined workflow involving other key stakeholders
Contact us if you want to know more about DELMIA Work Instructions Authoring capabilities.
