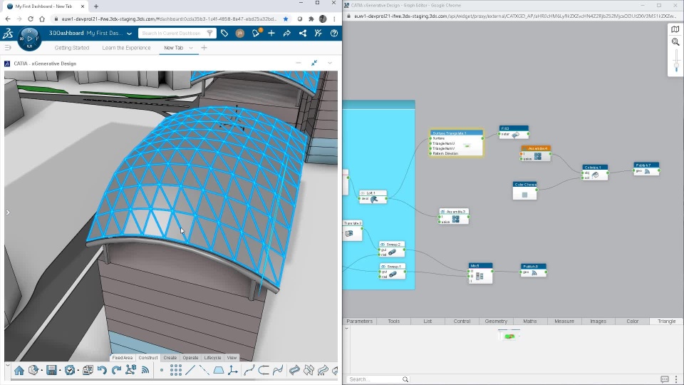
xGenerative Design User Operators

New to xGenerative Design in 21x FD02 were User Operators. In the context of architectural design, see what you can do with the xGenerative Design using the Computational Designer for Construction role.

​​​​​​​