Hi community,
Our major R2025x release is now live on cloud platforms, with a lot of enhancements for CATIA Visual Scripting and xGenerative Design. We are waiting your feedback (don't hesitate to add comments to this post, we will be pleased to read all of them), and stay tuned for next communication update.
CATIA Design Masterclass REPLAY | CATIA Visual Scripting & xGenerative Design (6min)
As a reminder, "What's New" and "Get Started" are directly accessible from the application / actionbar.
What's New R2025x (in details)
Parametric Animation : Generating a Video Based on Design Variants
The new Parametric Animation command helps you create a video in which the viewpoint and the values of your controllers are automatically inserted at each frame.
Benefits: Explore the full range of variations of your 3D parametric model and understand how different parameters affect your design.
Hiding Intermediate Geometries Automatically
CATIA Visual Scripting CATIA xGenerative Design
The new option Automatically hide intermediate nodes hides an input geometry when it is used to create another geometry, provided that the output geometry has the same dimension or higher. A setting is available to deactivate this behavior (if needed).
Benefits: Improve your productivity and speed-up your design process.
Additional information on graph dataflows and nodes
CATIA Visual Scripting CATIA xGenerative Design
New visual styles are provided on dataflows and on graph nodes.
Benefits: Distinguish the produced results of the dataflows and the nature of errors.
Layout Assistant : Organizing Nodes Automatically
CATIA Visual Scripting CATIA xGenerative Design
The new Layout Assistant command lets you define some options to arrange automatically the nodes of your graph.
Benefits: Enhance the organization of your graph with smart layouting and automatic regions creation.
IP Protection : Managing the Viewing and Editing Rights of your Design Sequences
You can now protect your Intellectual Property by defining authorized users on a specific feature.
Benefits: Protect your design sequences intellectual property with a permission system.
New operator: Circle Packing From Mesh
CATIA Visual Scripting CATIA xGenerative Design advanced operator
Circle Packing From Mesh generates circle or sphere packing from a triangular mesh. This operator is part of the mesh modeling advanced operators.
Benefits: Reach a new level of shape exploration.
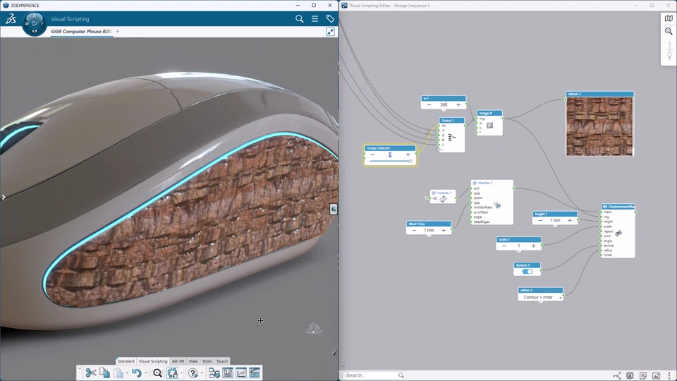
New operator : Displacement Mapping
CATIA Visual Scripting CATIA xGenerative Design advanced operator
Displacement Mapping deforms a mesh using a greyscale image as input. This operator is part of the mesh modeling advanced operators.
Benefits: Reach a new level of shape exploration. This operator can be used to generate 3D textures from 2D images.
New operator: UV Parameterization
CATIA Visual Scripting CATIA xGenerative Design
UV Parameterization uses an unwrapping technique to extend a multipatch surface by associating a specific global UV description to the open surface.
Benefits: The UV description ensures good continuity between patches for the operators that use UV parameters as input. These operators are Divide Surface, Grid UV, Hexagons With UV Parameterization, Isoparam Curve Point, Isoparam Curve Ratio, and Point on Face.
New operator: Hexagons with UV Parameterization
CATIA Visual Scripting CATIA xGenerative Design
Hexagons with UV Parameterization creates hexagons on a surface using its UV parameterization.
Enhanced Operators: Grid Operators
CATIA Visual Scripting CATIA xGenerative Design
The Hexagonal Grid, Rectangular Grid, and Triangular Grid operators are enriched with new options, such as Centered Grid, Symmetric Grid, or Output Mode.
New Operator: SVG to Geometry
CATIA Visual Scripting CATIA xGenerative Design
SVG to Geometry lets you import a vector graphic to construct the geometry that is recognized.
Additional new or enhanced operators
- Affinity By Length
- Automatic Filleting (advanced operator)
- Image To Geometry
- Geometries Similarity
- First
- Last
- Point From List
- Propagate by Tangent Continuity
- Simplify Curve
- Smart Fill
Other enhancements :
- In CATIA Visual Scripting, you can now display the Experiment and Monitor panels by simply selecting a design sequence in the tree. Opening the design sequence in the editor is no more required.
- In 3DEXPERIENCE Rich Client, the Script Security Management options are now taken into account on Script and Python Script operators.
In the tree, several warnings are now provided to indicate that a Design Sequence has no published outputs.
