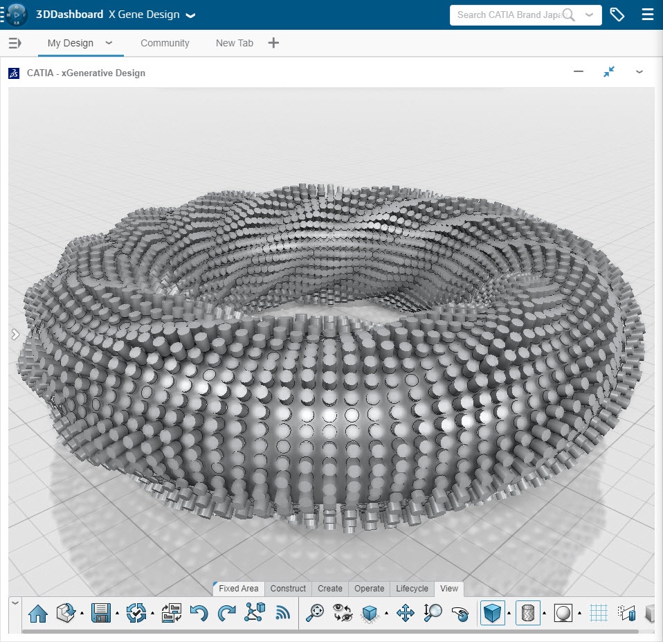
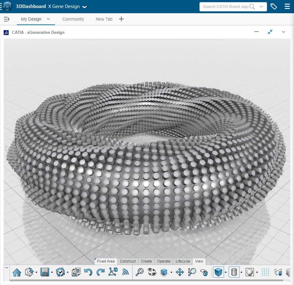
trying to answer to @RM 's question. I am not yet at the spline level.
Just wanted to replace angle parameters by modulo parameter (numbers that turn like on a clock) and avoid function like sin or cos (no reason). still work in progress.
But I sort of like the partial result as well and thought worth a sharing... sorry if too early
