Hi visual scripters !
Next week, the FD02 update for the R2024x will be live on cloud environments, with a lot of enhancements for CATIA Visual Scripting and xGenerative Design. We are waiting your feedback and stay tuned for next communication update.
Nesting 3D Geometries
Four new operators let you pack 3D geometries on a 2D support or in a volume. Important: Working with nesting operators requires the Engineering Rules Capture app to be granted and installed. Those advanced operators are only available and compatible in CATIA Visual Scripting (not CATIA xGenerative Design)
Benefits: Automate efficiently the positioning of 3D objects onto flat surfaces or 3D volumes to improve manufacturing process and reduce material waste.
Instantiating and Publishing Visual Representations
New operators let you generate visualization instances of any visualizable entity. The position, rotation, scaling, and color of instances can be accurately controlled.
Benefits: Generate and publish huge quantity of visual instances in seconds, without computing the geometry.
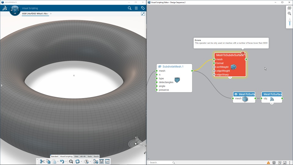
Working with Creative Design Experience
The Subdivision Surface to Mesh operator is improved to support as input the mesh base of a subdivision surface created in the Creative Design Experience app. Moreover, the Mesh to Subdivision Surface operator has a new format input that lets you select the format of the output surface: either Imagine & Shape or Creative Design Experience. Important: These operators are available provided that a specific app is granted and installed.
Benefits: Make the most of a seamless and integrated workflow between Creative Design Experience and Visual Scripting.
Generating a Surface from a Mesh
The new Mesh to Surface operator uses a mesh as input to generate a subdivision surface with an unlimited number of faces. Contrary to the Mesh to Subdivision Surface operator, Mesh to Surface has no editability capabilities. Important: This operator is available provided that a specific app is granted and installed.
Benefits: Extend your surfacic capabilities with the generation of smooth G2 surfaces.
Activating Dynamic Connectors by Hovering a Connected Input
When you hover over an input connector that is already connected, a new connector is now automatically added to let you create a connection.
Benefits: Improve your productivity and speed-up your design process with improvements on the user interface.
Hiding and Showing Geometries from the Header of a Node
In the editor, a new icon is provided to manage the display of operations that create geometries.
Dragging a Dataflow on a Node to Connect it
When you click and drag to connect an input or an output, dropping the dataflow over the node of an operation automatically connects the dataflow to the compatible connector.
Getting Items from a List or from a 3D Selection
Extracting commands are now available when you select items from a collection of objects.
Regions Titles Adjusted to the Zoom Level
When browsing your graph, the size of regions titles is now adapted to the zoom level.
New and Enhanced Operators
New operators are:
Mesh From Points
Sharp Geometries
Propagate by Tangent Continuity
Enhanced operators are:
- Input: click in the new field before selecting an object. After your selection, the field is filled with the icon and the description of the object.
- Fixed Boundary Constraint, Fixed Vertices Constraint, and Move And Rotate Constraint: the Elastic input now has a Boolean type to better support elasticity according to a weight constraint.
- Set Items: supports an empty value for its Index input. In this case, the returned list is unchanged. Moreover, the performances of the operator are improved.
- Corners: the new Sharp vertices input lets you specify where to create corners.
- Rolling Offset: a new Straight option is provided.
- Close (Morpho), Dilate, Erode, Open (Morpho): these operators are improved to better manage the Radius input. Important: This enhancement is not versioned. Therefore, this may introduce different results for these operators if they have a radius value different from 1.
- Vertices, Edges, and Faces: these operators replace respectively Mesh Vertices, Mesh Edges, and Mesh Faces, and can be found in the Geometry category. They now return vertices, edges, and faces for all kinds of geometries. For example, the Edges operator can be connected to a geometric surface input and returns geometric curves and geometric lines.
Additional Enhancements
Getting Contextual Help: In the editor, clicking More Help at the bottom of a tooltip displays context-sensitive help in the UA panel.
Creating Meshes Using the EKL Script Operator: The new BuildTriMesh function lets you create and modify triangular meshes. The description of the function is available in the Help Browser of the Script node's editor.
Automatic Naming of Publish Operators: Publish operators are now automatically named when they are created from an output.
Working with Power Copies and User Features: From the Tools section of the action bar, new commands let you create and instantiate power copies and user features.
