Best practice for switching from native catia to xGenerative Design on the web

Hi all,

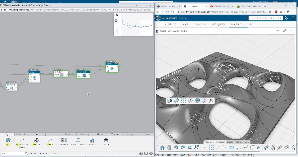
Quite often, I'm asked how to switch properly from native catia apps to web apps, especially xGenerative Design. Here's a quick video explaining how to do it. Hope it helps. Don't hesitate to reach out if more questions 

​​​​​​​