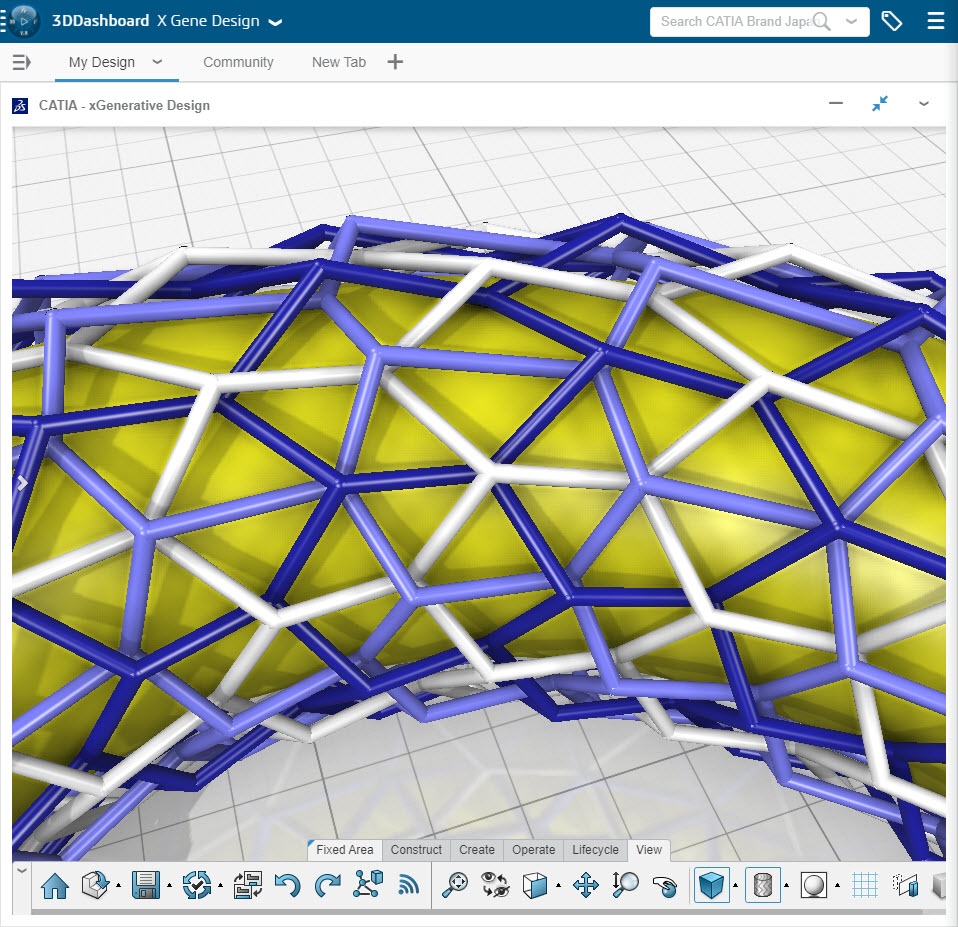
I just posted a model of tri hexagonal pattern as data sample. Here are some comments about the modeling.
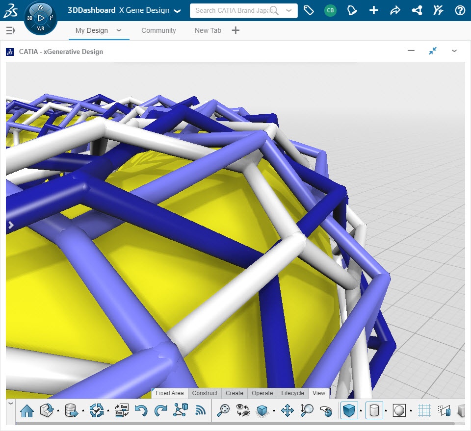
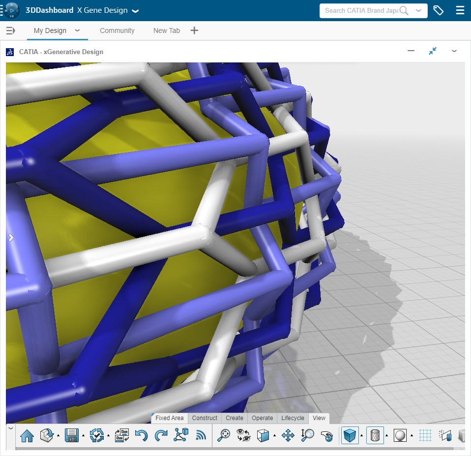
the model is 1 tile adjusted to fit to the cells of an hexagonal pattern. it was difficult to see in the posted model because only 1 color for 3 networks of curves. so here is a more simple one where I highlight the base tile with 3 colors.
Because of the tile symmetry (Cf Father Truchet), it looks like a complex network of woven curves/polylines. this is the trick.
big part of the job was to make sure that the base cells have the same orientation. they must have the same starting summit (Sommet) and turn the same way. the tile adjusts nicely.
The drawback is that I found no way to get access to the "hexagonal surface" cells of the curve sub network to continue the modeling and add transition effects for example. this is my next step.
model inside soon
