Systems engineering techniques have been used in spacecraft design, avionics, and engineering in general for over 60 years.
At the moment, space exploration industries face new significant challenges: the largest optical and radio telescopes, missions to mars and exoplanets, reusable rockets, increase of small CubeSat satellites usage, service robots, and other.
The constant increase in dynamics in highly complex space exploration project requires the systematic integrated approach which MBSE provides. MBSE for the space industry is nothing new; however, the scale of the adoption is growing each year.
Multiple companies have adopted MBSE: NASA, ESO, ESA, Raytheon, BEA Systems, Booz Allen Hamilton, LMCO, Northrop Grumman, Sandia National Laboratories, Kongsberg, The Square Kilometre Array (SKA), and others.
We, as the highly standard compliant popular modeling tool vendor and solutions provider, are in the middle satisfying our industrial client needs on the one hand and influencing and actively developing the system engineering – SysML standards – on the other hand.
In this paper, we overview MBSE application success stories by the largest organizations such as JPL NASA, European Sothern Observatory (ESO), and smaller organizations working on multiple projects. The following table summarizes MBSE usage.
MBSE usage summary:
| MBSE Is Used For | JPL NASA | ESO | CubeSat | SKA |
| Reference model | + | + | + | |
| System model framework specification integrating other discipline-specific engineering models | + | + | + | + |
| Common standards based on reusable catalogs and libraries, and design conventions | + | + | ||
| Requirements specification | + | + | + | + |
| Analysis | ||||
| Mass, power, energy, cost counting roll-up | + | + | + | + |
| Traceability and coverage analysis | + | + | + | |
| Integrated power, energy, data throughput analysis | + | + | ||
| Design | ||||
| Systems design | + | + | + | + |
| Interface specification | + | + | + | |
| Design variants | + | + | + | + |
| Product tree specification | + | + | + | + |
| Simulation | ||||
| Design trade-off analysis | + | + | + | |
| Discrete event simulation | + | + | ||
| Validation and verification | + | + | ||
| Fault protection design verification | + | |||
| Co-simulation | + | + | ||
| Testing | ||||
| Test planning and procedures | + | |||
| Other | ||||
| Transformations | + | + | ||
| Web-based reporting | + | + | ||
JPL NASA
JPL’s mission for NASA is robotics space exploration in following areas: Mars, solar system, exoplanets, astrophysics, earth science, and interplanetary network. JPL NASA is successfully applying MBSE to real project systems engineering problems across a wide landscape of project types, activities and lifecycle phases. Approximately 20 development tasks are applying MBSE at JPL across the full lifecycle.
Missions: Mars 2020, Orion, the Jupiter Europa Orbiter, Europa Clipper, the Soil Moisture Active Passive (SMAP), and others.
Landscape of MBSE Application at JPL
Following motivations are identified for using MBSE:
- Strengthen the quality of formulation products by allowing exploration of more comprehensive options for space and more rapid analysis of alternatives
- Perform early validation of system designs
- Give systems engineers time to do more engineering analysis and less paper management
- Significantly improve the quality of communications and understanding among system and subsystem engineers
- Achieve greater design reuse
- Align with the expectations and work habits of the next generation of engineering talent. This is the way new engineers are being trained and the way many of our early career engineers want to work
The Europa Clipper Project
The Europa Clipper mission is to conduct detailed reconnaissance of Jupiter’s moon Europa investigate whether the icy moon could harbor conditions suitable for life. The nominal Europa Clipper mission would perform 45 flybys of Europa at altitudes varying from 1700 miles to 16 miles (2700 kilometers to 25 kilometers).
System Engineering Challenges:
- Managing multiple architectural alternatives
- Reliably determining whether design concepts “close” on key technical resources
- Ensuring correctness and consistency of multiple, disconnected engineering reports
- Managing design changes before a full design exists
MBSE is used for:
- Configuration-managed,
- Web-based reporting
- Integrated data throughput analysis
- Integrated power and energy analysis
- Automated mass counting
Europa system model framework | Integrated power/energy analysis |
Other JPL NASA projects
| Tradespace Exploration for Fractionated Satellite Architectures | Mars2020 – the Follow-on to Curiosity | The Soil Moisture Active Passive (SMAP) Mission |
| Objective: Understand and define the business case for fractionated spacecraft.MBSE is used for architecture variants and analysis via simulation. | Objective: Engineer an inherently complex mission and system with lower cost and changes to science and rover payload. All we have to do is repeat the miracle. MBSE is used for requirements, logical and physical decomposition, and interfaces and blocks specification. | Objective: explore a greater statespace in less time.MBSE is used for test plan and procedures, hardware and software configuration for testing, requirements, and design verification via executable state charts. |
| |
The main MBSE advantages for JPL NASA:
* Reduce the number of product and mission defects in the face of growing complexity and
* Increase productivity and reduce costs
ESO
European Southern Observatory’s (ESO) is the world’s most productive astronomical observatory. It built and operates the largest and most technologically-advanced telescopes.
ESO adopts MBSE in large scale. MBSE is used for wide spectrum of applications (for example documentation, requirements, analysis, trade studies) and purposes addressing a particular development need, or accompanying a project throughout many – if not all – its lifecycle phases, fostering reuse and minimizing ambiguity.
Projects:
- VLT– Active Phasing Experiment, VLT instrumentation, VLTI infrastructure
- E-ELT – Telescope Control System (TCS), Wave Front Control design
- CRIRES+, the CRIRES upgrade – as-is and to-be models specification using OOSEM
- Astronomical Site Monitor (ASM) – upgrade
- Variable Curvature Mirror (VCM) – system verification
E-ELT project
The most ambitious project of the ESO is the construction of the European Extremely Large Telescope (E-ELT).
- Scale: will be the world’s largest optical and near-infrared telescope,
- Light gathering: will provide images 15 times sharper than those from the Hubble Space Telescope.
- Project budget: €1,055M
- Telescope style: Reflector
- Main mirror: 40m diameter
- Height: 80m
- Footprint: 100m
- Collecting area: 978 m2
- Project end date 2024
Such a project poses continuous challenges to systems engineering due to its complexity in terms of requirements, operational modes, long operational lifetime, interfaces, and number of components. 2008 – 2011 the Telescope Control System (TCS) team has adopted a number of Model Based Systems Engineering (MBSE) practices in order to cope with the various challenges ahead.
This is one of the largest publicly available MBSE information sources. This includes: the complex, interdisciplinary real world sample model recommendations, findings, issues, Open-Source MBSE Plugin for creating the model structure, extracting model variants, and supporting model based document generation based on DocBook, and multiple publications.
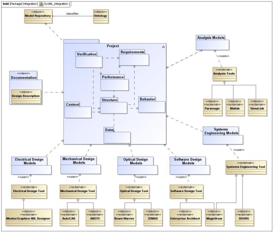
Besides many other advantages MBSE allows integrating and addressing multiple aspects of the system: requirements, functional / behavioral model, performance model, structural / component model, other engineering analysis models (Figure 4).
MBSE for Telescope Control System (TCS) is used to:
- Defines infrastructure (e.g. network)
- Defines interfaces to sub-systems
- Provides a cost estimate, power consumption
- Defines common standards based on catalogs and design conventions
- Defines requirements for subsystems (e.g. data rates, data volume, latency)
- Maintains a consistent information model of TCS properties to manage its size
- Provides a design which satisfies telescope functions (e.g. wave front control strategies)
Methods used: State Analysis (SA) and the Object Oriented Systems Engineering Method (OOSEM)
Other ESO projects
| VLT– Active Phasing Experiment | CRIRES+, the CRIRES upgrade | Astronomical Site Monitor (ASM) upgrade |
| Objective: The system case study – a: (1) technology demonstrator for the future Extremely Large Telescope (ELT) which is a high-tech interdisciplinary opto-mechatronical system, (2) reuse of blocks, (3) integration of heterogeneous distributed components.MBSE is used for creation of modeling guidelines and conventions for all system aspects, hierarchy levels, and views, and of the corresponding fully fledged SysML model, which was later regarded as an educational model because it shows the real system parts and the corresponding model elements. | Objective: spectrographic capability extension from 1-5μm wavelength range for more efficiency and effectiveness.MBSE is used for as-is and to-be models of parts which needs to be upgrades. Models included requirements, functions, interfaces, and procedures specification. | Objective: refurbishing the existing ASM in Paranal by replacing obsolescent components and adding new sensors in order to satisfy the requirements of the new generation of instruments coming to the telescopes at the observatory.MBSE is used to understand external and internal interfaces among components of the as-issystem, to evaluate the impact of the changes in the to-be system to avoid any interface backward incompatibility. Document generation. Complete information flow i.e. transitive relations identification. |
ESO MBSE practitioners insights:
* It is very important to realize that there is more to modeling than just drawing diagrams. The model adds value to the system engineering practice because it can be validated, queried, reasoned about, and used to create documentation and operational artifacts like software.
* It is easy to fall into the trap of relying solely on diagrams. It is essential to have common and well defined semantic that is fully substantiated by the model behind the concrete syntax of the diagrams in order to create more artifacts from the same source in an automated way: this requires an expensive initial effort which pays back many times over later on.
* Time must be set aside to build up an MBSE-friendly infrastructure; otherwise MBSE practices will also be considered a burden, because they are not well defined. Model transformation allows using different capabilities of different tools, starting from the same model, i.e. the same source of “truth”.
CubeSat
- CubeSats are a class of research spacecraft called nano satellites.
- The cube-shaped satellites are approximately:
- 10 cm long,
- have a volume of about 946 cm3,
- weigh about 1.4 kg.
- CubeSats are flown as auxiliary payloads on previously planned missions.
The International Council on Systems Engineering (INCOSE) Space Systems Working Group (SSWG) established the Space Systems MBSE Challenge team in 2007. The SSWG Challenge team has been investigating the applicability of MBSE for designing CubeSats since 2011. At the moment it is in the fourth phase of development of a CubeSat model.
Projects:
- General CubeSat reference model
- Model application for Radio Aurora Explorer (RAX) mission
| The first phase of SSWG CubeSat project created a CubeSat reference model that was applied to the Radio Aurora Explorer (RAX), a three unit CubeSat developed by SRI International and the Michigan Exploration Laboratory at the University of Michigan. | The second phase focused on expanding the RAX CubeSat model to include modeling behaviors and interfacing with several Commercial Off the Shelf (COTS) simulation tools. | The third phase was comprised of two activities. The first was the development of a CubeSat enterprise model to capture cost and product lifecycle aspects for the mission spacecraft and problem domain. The second activity incorporated additional design and operational characteristics into the RAX model. | The modeling effort starts anew in the fourth phase. The objective is a generic CubeSat reference model to provide a model that other projects can use as a starting point for their mission specific CubeSat model. |
CubeSat reference model | Integration with simulation tools |
SKA
The Square Kilometre Array (SKA) is the world’s largest radio telescope. It is up to one square kilometer in collecting surface through an array of antennas distributed over a much larger area. It is tens of times more sensitive and hundreds of times faster at mapping the sky than today’s best radio astronomy facilities. Designing and building the SKA requires cutting edge technology and innovation, including the design of the world’s fastest supercomputers to process data at rates far greater than the current global internet traffic. The SKA will use thousands of radio antennas, with different antenna technologies. This will enable astronomers to probe the universe in unprecedented detail. The SKA will also be able to survey the entire sky much faster than any radio astronomy facility currently in existence. Start of construction is scheduled for 2018.
Challenge:
- Align system engineering model framework and specification methods of consortium uniting over 100 members.
Projects:
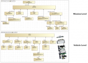
- SKA telescope design including alternatives to choose most efficient
- Enterprise architecture model of observatory
Figure below shows design with clear interfaces specified which allows easy different subcomponents specification and subcontracting.
SKA1 Mid variant configuration
Conclusions
Last, but not least, let’s see what JPL NASA say about they experience applying MBSE:
- It Enhances Communication
- A single, authoritative source of information keeps team on same page
- Promotes accurate, efficient, consistent communication within a project
- More complete transmission of concepts & rationale from proposal to implementation
- Based on my task and MBSE experience with the task “My first move would be to develop a system model.”
- It Improves Productivity
- “Europa team was able to study 3 distinct mission concepts for the resources usually sufficient to study only 1 or 2, and the high quality of all 3 studies was lauded by the Hubbard Review Board and by NASA HQ.”
- “Development of the initial system model … took a fraction of the time it would otherwise have, by reusing modeling patterns and analyses learned earlier on EHM.”
- Time-consuming project documents/reports become trivial to generate
- It Improves Quality
- Earlier detection of inconsistencies due to clearer semantics
- Example: 35 inconsistencies identified in Exploration Missions E-E Test
- “One thing that I’ve found is that the process of modeling leads to ‘escape discovery’. …capturing the details leads to a greater understanding of the system and makes errors or potential problem areas ‘pop out’.”
- Promotes early/on-going requirements validation and design verification
- Standard documents are kept consistent and up-to-date
- It Supports Integration
- Provides consistent definition of system to integrate with discipline models, including cost models and science margin models
- It Helps Manage Complexity
- “We are able to evaluate 100s-1000s of consistent, structured, and transparent design options and explicitly compare cost/benefit in a fraction of the time and cost of conventional methods.”
- Different views address the concerns of different stakeholders
- It Enables Reuse of Institutional Knowledge
- MBSE enhances reuse of intellectual property (model elements embody hard-earned technical expertise)
- It Attracts Early Career Talent
- MBSE forms a bridge from college education to JPL best practices
- MBSE methods are beginning to be taught in universities to engineering students
References:
[1] The International Council on Systems Engineering (INCOSE) Space Systems Working Group (SSWG)
[2] CRIRES, the CRyogenic Infra Red Echelle Spectrograph, is a popular VLT instrument offering a ground based high resolution (R=100,000) spectrographic capability in the 1-5μm wavelength range.
[3] About JPL NASA projects http://blog.nomagic.com/comprehensive-overview-of-the-application-of-mbse-at-jpl-nasa/
[4] About ESO projects http://blog.nomagic.com/model-based-systems-engineering-for-astronomical-projects/
[5] About the CubeSat projects http://blog.nomagic.com/modeling-simulation-of-cubesat/
[6] About SKA projects https://www.skatelescope.org/
