Hello Design fellows,
Today, I'd like to share with you an interview of Raphaël Barriol, a young and talented Design & engineering student that has recently created a brand new innovative skate board while using CATIA Creative Design solutions. Its creation is called SKATEborganic !
Hello Raphaël, could you introduce yourself ?
I joined Dassault Systèmes in Paris at the end of my studies for a 6 months internship. Given that I have been studying industrial design engineering (at University of Technology of Belfort Montbeliard), I have been integrated into the CATIA Design User Experience team, where I am currently dealing with 3D printing experiments.
Can you talk a little bit more about your passions & hobbies?
I am 25, I come from Grenoble, where I have been living for many years. I grew up there with mountains all around the city, and it probably encourage me to practice intensely riding sports such as freestyle skiing, snowboard, mountain biking or skateboarding.
Could you tell us what is SKATEboarganic ?
Skateborganic is an innovative skateboard concept that I’m doing by using Dassault Systèmes technologies. The driver for this project is to make a strong skateboard, light, and aesthetically surprising/appealing, that could be achieved exclusively with 3D printing technologies.
Given that the current trend is little plastic skateboards, from Globe or Penny brands, I wanted to take the opposing view, by creating a plastic skateboard with more conventional (and practical) dimensions.
Roughly, I would say that Skateborganic project was the opportunity for me to mix engineering, design, 3D printing and fun!
What was the thematic of the project and what was the main source of inspiration for you ? How did you get this idea?
The thematic was to design an object that could be achieved exclusively with 3D printing technologies. So I have been continually checking out my environment, looking for new ideas, and the inspiration came as usual from my daily routine: Because I use my skateboard almost every day to move from one place to another in Paris, I quickly imagined new possibilities to improve conventional plastic skateboards (such as Penny, or Globe) by using 3D printing. It’s definitely a great tool for creative designers, because it gives you access to unlimited shapes and possibilities.
During the Creative & Design process, what were the (main) challenges you had to face? What were the main obstacles you had to overcome?
There were multiple challenges in this project:
- First, I wanted to make a pure styling study inspired by a Jewelry object made by an other member of the CATIA design team (Aude). This jewel was inspired by nature with some very organic shapes and I was curious to see what could give this design intent on my skate board.
|
|
- The second challenge was to create the multiple artworks on the skateboard and to be able to play with multiple colors ranges & variants.
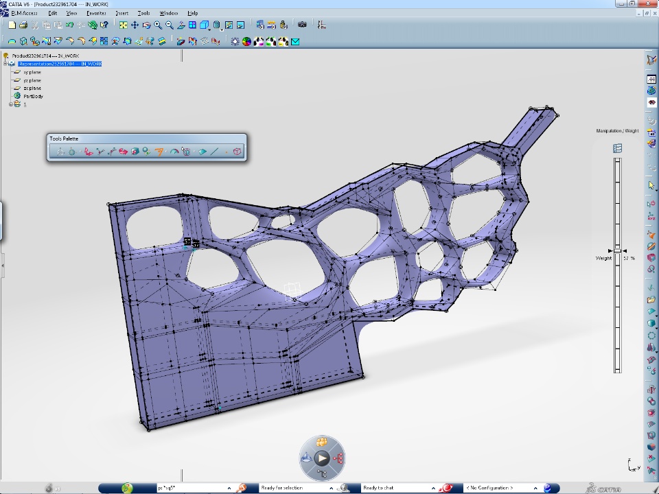
- The third goal was also to imagine a new design of the shape by using an innovative technology of "Shape topology optimization" from physical simulation (to have a good balance between weight & strength). But this is an other story that I am just starting to work on.
- And at the end, once shapes will be computed by the software (Abaqus, using ATOM solver), I will have to find a compromise between style and engineering, and it is probably the most exciting point in this project.
What are the specific Applications of CATIA Creative Design that you used to design the skateboard ?
For the Shape Modeling:
As I said previously I wanted to create a basic Skate but also an organic Design inspired by nature. For That I used the different modeling capabilities of CATIA that allows to create very precise surfaces with a lot of Freedom & flexibilities. For That I used CATIA Part Design, Generative Shape Design and also CATIA Creative Design.
For the Visualization aspect:
Designing the shape was important for this project but I also wanted to work on the artwork on the board. The real-time visualization & rendering capabilities of CATIA Creative design helped me to position and see the different artworks that I wanted to put on the Skateboard.
I also used realistic visualization & Rendering to define the different color & materials, to define quickly the right combinations & harmonies. It also helped to compare some variants quickly.
I also used the high end rendering capabilities of CATIA Creative Design to produce realistic visuals to present my project, to put SKATEborganic in context is some real environments. With the 360° HDRI environement I could produce in few seconds realistic images of my skateboard in different envionement & lighting conditions.
How long did it take you to complete your project successfully?
Let me answer this question later on when the project will be fully completed, including the topology optimization, that I am currently working on.
And a little final touch, what surprising/amazing thing could you reveal about you?
I had many positive surprises during this simple project. But let’s wait for the 3DPrinted model to share my impressions.
Thanks Raphaël, we hope to hear from you soon for other innovative creations.
You're welcome! New projects are yet to come!
